国内经济宏观小组
张静静S1090522050003 首席
张秋雨S1090519010001 组长
报告发布时间:2023年2月18日
文|招商宏观张静静团队
核心观点
2021年12月,鹤岗市人民政府发布一条信息:因鹤岗市政府实施财政重整计划,财力情况发生重大变化,决定取消公开招聘政府基层工作人员计划。这是中国首个地级市涉及到财政重整计划。
从2021年末宣布财政重整至今,鹤岗财政状况发生了两点主要变化:收入增加(“开源”)以及支出压降(“节流”)。2020年至2022年,鹤岗市税收收入、非税收入均取得较明显增速,其中非税收入增速更快。同时,从财政支出来看,民生类支出(包括教育、社保就业、卫生健康、住房保障)、基建类支出(包括城乡社区、农林水、交运、粮油物资事务)和工资发放维持机关事业单位正常运转支出都有了不同程度的压降,社会发展类支出(包括科学技术、文化传媒、节能环保)维持小幅增长。
整体来看,鹤岗市通过加强税收管理、落实国有资源有偿使用制度等方法提高了财政收入,并通过压缩基本建设支出、压缩政府公用经费等方法压降财政支出,财政重整政策积极有效。
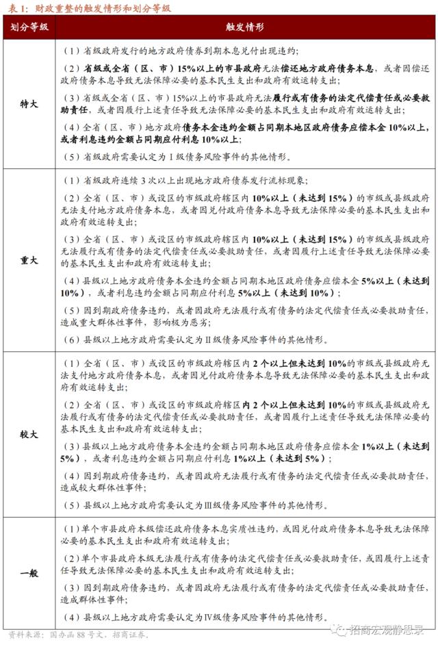
全国范围来看,地方政府债务风险总体可控。提供两个观测指标:一是政府债务余额/GDP,国际通行比值在60%,而当前全国政府债务余额59.8万亿,按照2022年国内生产总值121万亿元计算,政府债务余额/GDP比值在49.4%,低于60%的警戒线;二是地方政府债务率。由于不同地区之间经济发展不平衡,为了保证地区基本公共服务均等化,中央政府会对地方实施转移支付。受财政体制、转移支付等因素影响,各个地方衡量债务水平的指标必须跟综合财力相比,一般称为债务率。2021年许宏才指出到2020年末地方政府的债务率是93.6%,国际上一般衡量的标准在100%到120%之间。从这两个观测指标的情况来看,地方政府债务风险总体可控。
正文
一、触发财政重整
2021年12月23日,鹤岗市人民政府发布一条信息:因鹤岗市政府实施财政重整计划,财力情况发生重大变化,决定取消公开招聘政府基层工作人员计划。这是中国首个地级市涉及到财政重整计划。
从鹤岗市2016-2021年财政决算报告可以得知,近年来鹤岗市一直处于“入不敷出”的状态,公共财政收入年均在20亿元左右,而公共财政支出近几年年均超过120亿的水平。详细来看,作为黑龙江省四大煤城之一,鹤岗市公共财政收入来源主要分为以增值税、企业所得税为主的税收收入和以土地出让金为主的政府性基金收入。根据鹤岗市2020年财务决算报表来看,2020年公共财政收入23万亿,同比下降7.8%,主要原因是两点:一是受疫情影响煤炭行业减收明显;二是受“减税降费”等政策影响,占税收收入较大比重的增值税同比下降26.3%,城市土地使用税同比下降11%,土地增值税同比下降23%。2020年鹤岗市公共财政支出136.8亿元,同比下降4.3%,根据财务决算报告,公共财政支出主要在公务人员工资和机关事业单位正常运转支出、民生类支出(教育、社会保障和就业、卫生健康、住房保障事务)、基建类支出(城乡社区事务、农林水事务、交通运输事务)和社会发展类支出(科学技术、文体传媒事务、节能环保事务)这四类,2020年这四类支出分别为28.3亿元、64.9亿元、34.9亿元和8.8亿元。

据财政部有关负责人介绍,财政重整指的是债务高风险地区在保障必要的基本民生支出和政府有效运转支出基础上,依法履行相关程序,通过实施一系列增收、节支、资产处置等短期和中长期措施安排,使债务规模和偿债能力相一致,恢复财政收支平衡状态。
2016年底,国办函88号文《地方政府性债务风险应急处置预案》明确把地方政府性债务风险事件划分为四个等级,根据不同风险等级实行分级响应和应急处置,并在必要时依法实施地方政府财政重整计划。那么什么条件下触发财政重整呢?88号文对地方政府债务风险划分了一下四个等级。

对债务高风险地区实施财政重整,是地方政府债务应急处置的重要内容,世界各国通常会采用类似做法。以美国为例,2011年,俄亥俄州曼斯菲尔德市地方政府进入财政应急状态并开始实施财政复苏计划。主要手段包括将个人所得税提高0.25%、减少公务员节假日工资及带薪病假、减少公车使用、处置森林资产等。1994年,加利福尼亚州奥兰治县也采取过一系列的财政重整措施,包括裁减2000余名公务人员、压缩固定资产投资和削减公共服务项目等。8个月后,奥兰治县政府债务应急处置取得成功,逐步恢复正常运行。
事实上,鹤岗并非国内首个启动财政重整的地区。2018年,四川省资阳市雁江区和安岳县相继发布通知,实施财政重整计划。2020年5月,四川省财政厅《关于四川省2018年预算执行情况和2019年预算草案的报告》指出,2019年“财政重整地区债务风险明显降低,已全面退出重整,债务风险总体可控”。
二、财政重整的方法
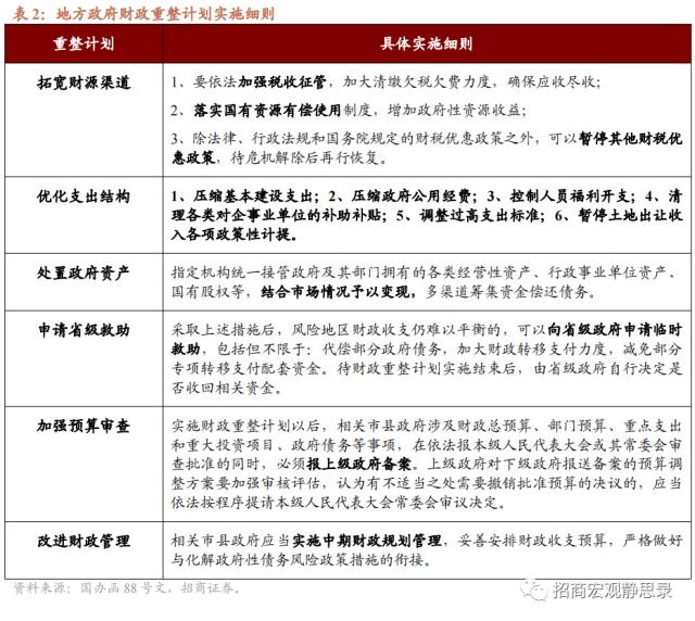
国办函88号文规定了中国版地方政府财政重整计划的内容,主要包括“开源”和“节流”两只抓手。“开源”指的是在启动财政重整计划后,地方政府需要拓宽财源渠道来偿还债务本息。例如加大清缴欠税欠费力度、暂停除法律行政法规和国务院规定的财政优惠政策之外的财税优惠,待危机解除后再恢复。“节流”指的是在财政重整期内,除必要的基本民生政策支出和政府有效运转支出外,本级政府其他财政支出应保持“零增长”或大力压减。具体涉及以下几个方面:
一是“三不一退”,即不得新批政府投资计划,不得新上政府投资项目,不得设立各类需要政府出资的投资基金,已经设立的应当制定分年退出计划并严格落实;
二是“削减经费”,包括实行公务出国(境)、培训、公务接待等项目“零支出”,大幅砍掉政府咨询、差旅、劳务等各项支出;
三是“缩编裁员”,即机关事业单位暂停新增人员,必要时采取核减机构编制、人员等措施;
四是“清理补贴”,即暂停地方自行出台的机关事业单位各项补贴政策,清理各类对企事业单位的补助补贴。
另外,地方政府还得暂停土地出让收入各项政策性计提,土地出让收入扣除成本性支出后应全部用于还债。
根据预案,财政重整“工具栏”还包括处置政府资产。地方政府指定机构统一接管政府及其部门拥有的各类经营性资产、行政事业单位资产、国有股权等,结合市场情况予以变现,多渠道筹集资金偿还债务。
如果以上措施加起来仍然“填不了坑”,地方政府可以申请省级政府临时救助,手段包括代偿部分政府债务、减免部分专项转移支付配套资金等。但是,财政重整计划结束后,省级政府可以决定是否收回相关资金。

三、重整中的鹤岗财政变化
从2021年末宣布财政重整至今,鹤岗财政状况发生了两点主要变化:收入增加(“开源”)以及支出压降(“节流”)。
(1)财政收入增加的具体表现
从财政收入情况来看,2020年决算报告、2021年决算报告和2022年预算报告显示,税收收入和非税收入都有了明显提升。其中,税收收入三年分别为13.3亿、15.2亿和16.8亿;非税收入分别为9.7亿、13.0亿和14.3亿。非税收入增速比税收收入更快。
拆分细项来看,税收收入中变化较大的增量分别为增值税、企业所得税、资源税和个人所得税。鹤岗近三年增值税收入分别为4.5亿、5.8亿和6.4亿;企业所得税分别为1.9亿、2.2亿和2.4亿;资源税分别为2.0亿、2.2亿和2.5亿;个人所得税分别为0.4亿、0.5亿和0.6亿。
非税收入中变化较大的增量主要为罚没收入和国有资源(资产)有偿使用收入。鹤岗近三年罚没收入分别为4.1亿、6.6亿和7.2亿;国有资源(资产)有偿使用收入分别为3.0亿、3.7亿和4.1亿。
整体来看,财政重整中的鹤岗,税收收入和非税收入都体现出比较明显增长。这是财政重整中扩宽财源渠道的具体实施。

(2)支出压降的具体表现
从财政支出的细项来看,民生类支出(包括教育、社保就业、卫生健康、住房保障)、基建类支出(包括城乡社区、农林水、交运、粮油物资事务)和工资发放维持机关事业单位正常运转支出都有了不同程度的压降,社会发展类支出(包括科学技术、文化传媒、节能环保)维持增长。
具体来看,支出压降最为明显的社保和就业事务,近三年支出分别为31.5亿、25.8亿和19.8亿;住房保障事务支出近三年分别为10.4亿、5.4亿和4.7亿;城乡社区事务支出近三年分别为10.5亿、4.3亿和4.8亿。支出刚性仍较强,不降反升的细项包括教育事务(近三年支出分别为13.2亿、13.3亿和16.1亿)、交通运输事务(近三年支出分别为3.5亿、4.2亿和5.9亿)、节能环保事务(近三年支出分别为6.4亿、4.6亿和7.1亿)和卫生健康事务(近三年支出分别为9.8亿、8.8亿和9.8亿)。

整体来看,鹤岗市通过加强税收管理、落实国有资源有偿使用制度等方法提高了财政收入,并通过压缩基本建设支出、压缩政府公用经费等方法压降财政支出,财政重整政策积极有效。
四、地方政府债务风险总体可控
全国范围来看,地方政府债务风险总体可控。2021年末,国务院新闻办公室举行国务院政策例行吹风会,介绍加强和完善地方政府债务管理有关情况。吹风会上,财政部副部长许宏才强调,目前地方政府隐性债务风险总体可控。许宏才提出当下政府债务可控的两个观测指标:一是政府债务余额/GDP,国际通行比值在60%,而当前全国政府债务余额59.8万亿,按照2022年国内生产总值121万亿元计算,政府债务余额/GDP比值在49.4%,低于60%的警戒线;二是地方政府债务率。由于不同地区之间经济发展不平衡,为了保证地区基本公共服务均等化,中央政府会对地方实施转移支付。受财政体制、转移支付等因素影响,各个地方衡量债务水平的指标必须跟综合财力相比,一般称为债务率。许宏才指出到2020年末地方政府的债务率是93.6%,国际上一般衡量的标准在100%到120%之间。从总体指标的情况来看,地方政府的债务率是不高的。
风险提示:
政策超预期。
发表评论