
来源|证券律师论坛 梧桐树下V 投行那些事儿
中国资本市场的里程碑!
随着即日开始,正式全面实行注册制,A股主板证券发行上市审核权也完全下放交易所,意味着取消证监会发行审核委员会和上市公司并购重组审核委员会的设置!
即日起,证监会发审委、重组委不再行使审核职权!使命正式彻底终结!
证监会发审委最早成立于1993年6月,历经近30年的演变、完善,使命完成,终于退出历史舞台。
从科创板、到创业板,再到主板,注册制不断推进的过程,也是证监会不断下放权力,不断自我革命的过程,也是我国资本市场不断发展壮大的过程,截至2023年2月17日,沪、深、北交易所共有上市公司5092家。

一
各板块发行条件
(一)各板块定位对比
全面注册制下各板块之间的差异化定位与不同类型的服务对象企业,具体如下:

本次全面注册制改革中,中国证监会与各交易所虽未明确以清单形式列举准入行业,但仍根据注册制试点以来的市场实际情况与政策修订成果,进一步明确了各板块所支持和鼓励的各类型企业上市,有利于企业充分考虑自身主营业务与上市有关规定的匹配程度,并根据实际情况选择合适的上市路径。
(二)各板块发行条件
中国证监会希望通过本次全面注册制改革统一注册制度与规则,形成统一的发行注册管理办法,北交所注册制制度规则与上交所、深交所总体保持一致。各板块发行条件具体梳理如下:

对于非红筹且无表决权差异安排的一般境内企业,各板块的市值及财务指标要求如下:

经梳理,主板及科创板、创业板在本次全面注册制改革中,各板块对拟上市公司的主体资格、财务与内控状况、业务状况与人员合规情况等要求已较为统一,而北交所的相关规定也与其他板块的规定基本一致,证监会关于整合深交所、上交所试点注册制制度规则的目标已基本实现。其次,条理清晰,表述明确的上市标准要求也有助于证监会及交易所推进以审核问询为核心的上市前审查工作。同时,本次改革下的市值及财务指标优化,使各板块上市规则与前文所述的板块定位和企业定位互相匹配,优化企业的上市进程并减少其不必要的风险。
作为本次改革的重中之重,主板修订后的市值及财务指标形成了“盈利+市值+收入+现金流”的组合,取消了其他要求,推进落实注册制所体现的市场价值导向;主板的所有市值及财务指标均为盈利指标且要求相较于其他板块较高,也体现了“大盘蓝筹”的板块特色。
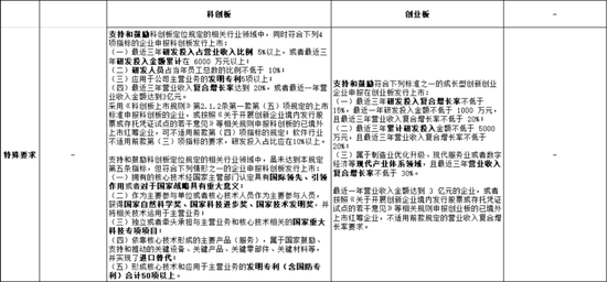
(三)各板块特殊要求
除上述发行指标及财务指标外,科创板与创业板还对研发投入、增长率等指标存在特殊要求,具体如下:

除主板仅存在有盈利指标外,其他各板块均存在有非盈利指标,其中相较于其他板块,科创板着重体现“科技前沿”与“国家重大需求”,对研发投入占比或绝对金额设立明确门槛,对拟上市企业的科研属性作出了限制,但五项除外情形也体现出本次改革充分考虑企业的实际情况,尤其是拟采用非盈利指标进行上市的科技类企业。此类型企业前期研发投入巨大,但短时间内难以将具体科研成果转化为营业收入,而若不能通过上市等途径补充资金,则研究又将难以完成。科创板拥有最多的上市非盈利指标及特殊要求的除外情形,这将帮助此类型企业顺利渡过较早期的研发时期,步入平稳成长阶段。与之相比,创业板更关注实际增长,因而有较多要求体现为企业收入的复合增长率,可以适用于科技硬实力相对普通,但充分体现创造和创意的企业,与科创板形成互补。
笔者认为,在本次全面注册制改革后,各板块间差异将进一步放大。主板主要服务于成熟期大型企业,起到稳固市场,兜底风险的“压舱石”作用;科创板突出“硬科技”特色,发挥资本市场改革“试验田”作用,培养一批科研先锋企业,服务于国家重大战略目标;创业板主要服务于成长型创新创业企业,助力符合“三创四新”条件的大中型企业进一步做大做强;北交所与全国股转系统共同打造服务创新型中小企业主阵地。
二
发行审核程序
经梳理,修订后的IPO发行审核程序如下:

本次注册制改革后,审核主体将由证监会转移至交易所,由交易所进行审核,而证监会将主要从国家政策,行业特性等角度对企业进行把关,并增设科技创新咨询委员会、行业咨询专家库等专家顾问机构,增加审核机构的专业性,保持审核尺度一致、稳定;同时,证监会也将主要负责监督制约,督导检查等工作,强化发行人、中介机构与审核机构的责任意识,促进提高IPO质量。
三
主板股票交易程序修订
作为落实全面注册制改革的重要一环,交易所根据往期注册制试点及科创板的相关制度,修订了股票交易制度,具体如下:

本次主板股票交易规则主要围绕三个角度进行。首先,在涨跌幅控制上,主板取消了已适用长达9年的“行业惯例”,取消了如“新股发行市盈率不超过23倍”、“新股上市首日涨幅限制为44%,跌幅限制为36%”的限制,参照科创板交易规则的规定进行了修订,首次公开发行后前五个交易日不设涨跌幅限制,使新股首发时的市场博弈更为激烈;同时,交易所修订了临时停牌制度来对此加以制衡,即使在收盘前该股票不会涨停/跌停,但每涨/跌至30%/60%,均会触发临时停牌10分钟;其次,在限制申报价格范围上,对于无涨跌幅限制的股票,成交价格也由买卖双方在当日产生的实时均价上下20%确定,且不得超过当日最高/最低成交价,而主板仍保持原有的日涨跌10%的限制,有利于保持股票交易价格稳定;最后,对于在短期内产生剧烈波动的股票,交易所将其标注为“严重异常波动”,并对其交易信息进行披露,上市公司也应及时核查并采取措施,切实维护股票市场总体走势稳定。
四
IPO过渡期安排
根据证监会公告,过渡期安排如下:

过渡期内已过会但未取得核准批文的企业,可以选择继续按原有规定推进上市程序,也可以申请停止原有程序,转向交易所申报,并按全面注册制改革后的新规履行审核、注册程序;过渡期内仍处于问询过程中的企业,可以按新规制作申请文件并向交易所申报,已向证监会提交的问询回复可以作为材料一并提交。在全面实行注册制新规尚未真正落地前,申报文件可以暂不更新,待新规落地后,在最近一次报送材料的环节中,由中介机构提交符合全面实行注册制规定的专项核查意见,并按新规更新申报文件。
IPO审核指引同步更新:
监管规则适用指引——发行类第4号
4-1 历史上自然人股东人数较多的核查要求
4-2 申报前引入新股东的相关要求
4-3 对赌协议
4-4 资产管理产品、契约型私募投资基金投资发行人的核查及披露要求
4-5 出资瑕疵
4-6 发行人资产来自于上市公司
4-7 股权质押、冻结或发生诉讼仲裁
4-8 境外控制架构
4-9 诉讼或仲裁
4-10 资产完整性
4-11 关联交易
4-12 董事、高级管理人员、核心技术人员变化
4-13 土地使用权
4-14 环保问题的披露及核查要求
4-15 发行人与关联方共同投资
4-16 社保、公积金缴纳
4-17 公众公司、H股公司或境外分拆、退市公司申请IPO的核查要求
4-18 募集资金用途
4-19 首发相关承诺
4-20 中小商业银行披露及核查要求
监管规则适用指引——发行类第5号
5-1 增资或转让股份形成的股份支付
5-2 应收款项减值
5-3 客户资源或客户关系及企业合并涉及无形资产的判断
5-4 研发支出资本化
5-5 科研项目相关政府补助
5-6 有关涉税事项
5-7 持续经营能力
5-8 财务内控不规范情形
5-9 会计政策、会计估计变更和差错更正
5-10 现金交易核查
5-11 第三方回款核查
5-12 经销模式
5-13 通过互联网开展业务相关信息系统核查
5-14 信息系统专项核查
5-15 资金流水核查
5-16 尚未盈利或最近一期存在累计未弥补亏损
5-17 客户集中
5-18 投资收益占比
5-19 在审期间分红及转增股本
监管规则适用指引——发行类第6号
6-1 同业竞争
6-2 关联交易
6-3 承诺事项
6-4 土地问题
6-5 诉讼仲裁
6-6 对外担保
6-7 募集资金使用符合产业政策
6-8 募投项目实施方式
6-9 向特定对象发行股票认购对象及其资金来源
6-10 股东大会决议有效期
6-11 股份质押
6-12 募集资金拟投资于PPP项目
监管规则适用指引——发行类第7号
7-1 类金融业务监管要求
7-2 按章程规定分红具体要求
7-3 重大资产重组后申报时点监管要求
7-4 募集资金投向监管要求
7-5 募投项目预计效益披露要求
7-6 前次募集资金使用情况
7-7 跨年审核和发行关注事项
7-8 收购资产信息披露要求
7-9 资产评估监管要求
7-10 商誉减值监管要求
7-11 会后事项报送具体要求
监管规则适用指引——发行类第4号
4-1 历史上自然人股东人数较多的核查要求
对于历史沿革涉及较多自然人股东的发行人,保荐机构、发行人律师应当核查历史上自然人股东入股、退股(含工会、职工持股会清理等事项)是否按照当时有效的法律法规履行了相应程序,入股或股权转让协议、款项收付凭证、工商登记资料等法律文件是否齐备,并抽取一定比例的股东进行访谈,就相关自然人股东股权变动的真实性、所履行程序的合法性,是否存在委托持股或信托持股情形,是否存在争议或潜在纠纷发表明确意见。对于存在争议或潜在纠纷的,保荐机构、发行人律师应对相关纠纷对发行人股权清晰稳定的影响发表明确意见。发行人以定向募集方式设立股份公司的,中介机构应以有权部门就发行人历史沿革的合规性、是否存在争议或潜在纠纷等事项的意见作为其发表意见的依据。
4-2 申报前引入新股东的相关要求
对IPO申报前12个月通过增资或股权转让产生的新股东,保荐机构、发行人律师应按照《监管规则适用指引—关于申请首发上市企业股东信息披露》《监管规则适用指引——发行类第2号》的相关要求进行核查。发行人在招股说明书信息披露时,除满足招股说明书信息披露准则的要求外,如新股东为法人,应披露其股权结构及实际控制人;如为自然人,应披露其基本信息;如为合伙企业,应披露合伙企业的普通合伙人及其实际控制人、有限合伙人的基本信息。最近一年末资产负债表日后增资扩股引入新股东的,申报前须增加一期审计。
红筹企业(是指注册地在境外、主要经营活动在境内的企业)拆除红筹架构以境内企业为主体申请上市,如该境内企业直接股东原持有红筹企业股权、持有境内企业股权比例为根据红筹企业持股比例转换而来,且该股东自持有红筹企业股权之日至IPO申报时点满12个月,原则上不视为新股东。
发行人直接股东如以持有发行人重要子公司(置换时资产、营业收入或利润占比超过50%)股权置换为发行人股权的,如该股东自持有子公司股权之日至IPO申报时点满12个月,原则上不视为新股东。
4-3 对赌协议
投资机构在投资发行人时约定对赌协议等类似安排的,保荐机构及发行人律师、申报会计师应当重点就以下事项核查并发表明确核查意见:一是发行人是否为对赌协议当事人;二是对赌协议是否存在可能导致公司控制权变化的约定;三是对赌协议是否与市值挂钩;四是对赌协议是否存在严重影响发行人持续经营能力或者其他严重影响投资者权益的情形。存在上述情形的,保荐机构、发行人律师、申报会计师应当审慎论证是否符合股权清晰稳定、会计处理规范等方面的要求,不符合相关要求的对赌协议原则上应在申报前清理。
发行人应当在招股说明书中披露对赌协议的具体内容、对发行人可能存在的影响等,并进行风险提示。
解除对赌协议应关注以下方面:
(1)约定“自始无效”,对回售责任“自始无效”相关协议签订日在财务报告出具日之前的,可视为发行人在报告期内对该笔对赌不存在股份回购义务,发行人收到的相关投资款在报告期内可确认为权益工具;对回售责任“自始无效”相关协议签订日在财务报告出具日之后的,需补充提供协议签订后最新一期经审计的财务报告。
(2)未约定“自始无效”的,发行人收到的相关投资款在对赌安排终止前应作为金融工具核算。
4-4 资产管理产品、契约型私募投资基金投资发行人的核查及披露要求
银行非保本理财产品,资金信托,证券公司、证券公司子公司、基金管理公司、基金管理子公司、期货公司、期货公司子公司、保险资产管理机构、金融资产投资公司发行的资产管理产品等《关于规范金融机构资产管理业务的指导意见》(银发〔2018〕106号)规定的产品(以下统称资产管理产品),以及契约型私募投资基金,直接持有发行人股份的,中介机构和发行人应从以下方面核查披露相关信息:
(1)中介机构应核查确认公司控股股东、实际控制人、第一大股东不属于资产管理产品、契约型私募投资基金。
(2)资产管理产品、契约型私募投资基金为发行人股东的,中介机构应核查确认该股东依法设立并有效存续,已纳入国家金融监管部门有效监管,并已按照规定履行审批、备案或报告程序,其管理人也已依法注册登记。
(3)发行人应当按照首发信息披露准则的要求对资产管理产品、契约型私募投资基金股东进行信息披露。通过协议转让、特定事项协议转让和大宗交易方式形成的资产管理产品、契约型私募投资基金股东,中介机构应对控股股东、实际控制人、董事、监事、高级管理人员及其近亲属,本次发行的中介机构及其负责人、高级管理人员、经办人员是否直接或间接在该等资产管理产品、契约型私募投资基金中持有权益进行核查并发表明确意见。
(4)中介机构应核查确认资产管理产品、契约型私募投资基金已作出合理安排,可确保符合现行锁定期和减持规则要求。
4-5 出资瑕疵
发行人的注册资本应依法足额缴纳。发起人或者股东用作出资的资产的财产权转移手续已办理完毕。保荐机构和发行人律师应关注发行人是否存在股东未全面履行出资义务、抽逃出资、出资方式等存在瑕疵,或者发行人历史上涉及国有企业、集体企业改制存在瑕疵的情形。
(1)历史上存在出资瑕疵的,应当在申报前依法采取补救措施。保荐机构和发行人律师应当对出资瑕疵事项的影响及发行人或相关股东是否因出资瑕疵受到过行政处罚、是否构成重大违法行为及本次发行的法律障碍,是否存在纠纷或潜在纠纷进行核查并发表明确意见。发行人应当充分披露存在的出资瑕疵事项、采取的补救措施,以及中介机构的核查意见。
(2)对于发行人是国有或集体企业改制而来,或发行人主要资产来自于国有或集体企业,或历史上存在挂靠集体组织经营的企业,若改制或取得资产过程中法律依据不明确、相关程序存在瑕疵或与有关法律法规存在明显冲突,原则上发行人应在招股说明书中披露有权部门关于改制或取得资产程序的合法性、是否造成国有或集体资产流失的意见。国有企业、集体企业改制过程不存在上述情况的,保荐机构、发行人律师应结合当时有效的法律法规等,分析说明有关改制行为是否经有权机关批准、法律依据是否充分、履行的程序是否合法以及对发行人的影响等。发行人应在招股说明书中披露相关中介机构的核查意见。
4-6 发行人资产来自于上市公司
境内上市公司在境内分拆子公司上市,保荐机构和发行人律师应核查是否符合境内分拆上市的相关规定并发表意见;境外上市公司在境内分拆子公司上市,保荐机构和发行人律师应核查是否符合境外监管的相关规定并发表意见。
除上述情形外的发行人部分资产来自于上市公司,保荐机构和发行人律师应当针对以下事项进行核查并发表意见:
(1)发行人取得上市公司资产的背景、所履行的决策程序、审批程序与信息披露情况,是否符合法律法规、交易双方公司章程以及证监会和证券交易所有关上市公司监管和信息披露要求,资产转让是否存在诉讼、争议或潜在纠纷。
(2)发行人及其关联方的董事、监事和高级管理人员在上市公司及其关联方的历史任职情况及合法合规性,是否存在违反竞业禁止义务的情形,与上市公司及其董事、监事和高级管理人员是否存在亲属及其他密切关系,如存在,在相关决策程序履行过程中,相关人员是否回避表决或采取保护非关联股东利益的有效措施;资产转让过程中是否存在损害上市公司及其中小投资者合法利益的情形。
(3)发行人来自于上市公司的资产置入发行人的时间,在发行人资产中的占比情况,对发行人生产经营的作用。
4-7 股权质押、冻结或发生诉讼仲裁
对于控股股东、实际控制人支配的发行人股权出现质押、冻结或诉讼仲裁的,发行人应当按照招股说明书准则要求予以充分披露;保荐机构、发行人律师应当充分核查发生上述情形的原因,相关股权比例,质权人、申请人或其他利益相关方的基本情况,约定的质权实现情形,控股股东、实际控制人的财务状况和清偿能力,以及是否存在股份被强制处分的可能性、是否存在影响发行人控制权稳定的情形等。对于被冻结或诉讼纠纷的股权达到一定比例或被质押的股权达到一定比例且控股股东、实际控制人明显不具备清偿能力,导致发行人控制权存在不确定性的,保荐机构及发行人律师应充分论证,并就是否符合发行条件审慎发表意见。
对于发行人的董事、监事及高级管理人员所持股份发生被质押、冻结或发生诉讼纠纷等情形的,发行人应当按照招股说明书准则的要求予以充分披露,并向投资者揭示风险。
4-8 境外控制架构
实际控制人实现控制的条线存在境外控制架构的,保荐机构和发行人律师应当对发行人设置此类架构的原因、合法性及合理性、持股的真实性、是否存在委托持股、信托持股、是否有各种影响控股权的约定、股东的出资来源等问题进行核查,说明发行人控股股东和受控股股东、实际控制人支配的股东所持发行人的股份权属是否清晰,以及发行人如何确保其公司治理和内控的有效性,并发表明确意见。
4-9 诉讼或仲裁
(1)发行人应当在招股说明书中披露对股权结构、生产经营、财务状况、未来发展等可能产生较大影响的诉讼或仲裁事项,包括案件受理情况和基本案情,诉讼或仲裁请求,判决、裁决结果及执行情况,诉讼或仲裁事项对发行人的影响等。如诉讼或仲裁事项可能对发行人产生重大影响,应当充分披露发行人涉及诉讼或仲裁的有关风险。
(2)保荐机构、发行人律师应当全面核查报告期内发生或虽在报告期外发生但仍对发行人产生较大影响的诉讼或仲裁的相关情况,包括案件受理情况和基本案情,诉讼或仲裁请求,判决、裁决结果及执行情况,诉讼或仲裁事项对发行人的影响等。
发行人提交首发申请至上市期间,保荐机构、发行人律师应当持续关注发行人诉讼或仲裁的进展情况、发行人是否新发生诉讼或仲裁事项。发行人诉讼或仲裁的重大进展情况以及新发生的对股权结构、生产经营、财务状况、未来发展等可能产生较大影响的诉讼或仲裁事项,应当及时补充披露。
(3)发行人控股股东、实际控制人、控股子公司、董事、监事、高级管理人员和核心技术人员涉及的重大诉讼或仲裁事项比照上述标准执行。
(4)涉及主要产品、核心商标、专利、技术等方面的诉讼或仲裁可能对发行人生产经营造成重大影响,或者诉讼、仲裁有可能导致发行人实际控制人变更,或者其他可能导致发行人不符合发行条件的情形,保荐机构和发行人律师应在提出明确依据的基础上,充分论证该等诉讼、仲裁事项是否构成本次发行的法律障碍并审慎发表意见。
4-10 资产完整性
发行人租赁控股股东、实际控制人房产或者商标、专利来自于控股股东、实际控制人授权使用的,保荐机构和发行人律师通常应关注并核查以下方面:相关资产的具体用途、对发行人的重要程度、未投入发行人的原因、租赁或授权使用费用的公允性、是否能确保发行人长期使用、今后的处置方案等,并就该等情况是否对发行人资产完整性和独立性构成重大不利影响发表明确意见。
如发行人存在以下情形之一的,保荐机构及发行人律师应当重点关注、充分核查论证并发表意见:一是生产型企业的发行人,其生产经营所必需的主要厂房、机器设备等固定资产系向控股股东、实际控制人租赁使用;二是发行人的核心商标、专利、主要技术等无形资产是由控股股东、实际控制人授权使用。
4-11 关联交易
中介机构在尽职调查过程中,应当尊重企业合法合理、正常公允且确实有必要的经营行为,如存在关联交易的,应就交易的合法性、必要性、合理性及公允性,以及关联方认定,关联交易履行的程序等事项,基于谨慎原则进行核查,同时请发行人予以充分信息披露,具体如下:
(1)关于关联方认定。发行人应当按照《公司法》《企业会计准则》和中国证监会、证券交易所的相关规定认定并披露关联方。
(2)关于关联交易的必要性、合理性和公允性。发行人应披露关联交易的交易内容、交易金额、交易背景以及相关交易与发行人主营业务之间的关系;还应结合可比市场公允价格、第三方市场价格、关联方与其他交易方的价格等,说明并摘要披露关联交易的公允性,是否存在对发行人或关联方的利益输送。
对于控股股东、实际控制人与发行人之间关联交易对应的营业收入、成本费用或利润总额占发行人相应指标的比例较高(如达到30%)的,发行人应结合相关关联方的财务状况和经营情况、关联交易产生的营业收入、利润总额合理性等,充分说明并摘要披露关联交易是否影响发行人的经营独立性、是否构成对控股股东或实际控制人的依赖,是否存在通过关联交易调节发行人收入利润或成本费用、对发行人利益输送的情形;此外,发行人还应披露未来减少与控股股东、实际控制人发生关联交易的具体措施。
(3)关于关联交易的决策程序。发行人应当披露章程对关联交易决策程序的规定,已发生关联交易的决策过程是否与章程相符,关联股东或董事在审议相关交易时是否回避,以及独立董事和监事会成员是否发表不同意见等。
(4)关于关联方和关联交易的核查。保荐机构及发行人律师应对发行人的关联方认定,发行人关联交易信息披露的完整性,关联交易的必要性、合理性和公允性,关联交易是否影响发行人的独立性、是否可能对发行人产生重大不利影响,以及是否已履行关联交易决策程序等进行充分核查并发表意见。
4-12 董事、高级管理人员、核心技术人员变化
发行人应当按照要求披露董事、高级管理人员的变动情况。中介机构对上述人员是否发生重大变化的认定,应当本着实质重于形式的原则,综合两方面因素分析:一是最近36个月(或24个月)内的变动人数及比例,在计算人数比例时,以董事和高级管理人员合计总数作为基数;二是上述人员离职或无法正常参与发行人的生产经营是否对发行人生产经营产生重大不利影响。
如果最近36个月(或24个月)内发行人的董事、高级管理人员变动人数比例较大,或董事、高级管理人员中的核心人员发生变化,对发行人的生产经营产生重大不利影响的,保荐机构及发行人律师应当重点关注、充分核查论证并审慎发表意见。
变动后新增的董事、高级管理人员来自原股东委派或发行人内部培养产生的,原则上不构成人员的重大变化。发行人管理层因退休、调任等原因发生岗位变化的,不轻易认定为重大变化,但发行人应当披露相关人员变动对公司生产经营的影响。
发行人申请在科创板上市的,还应当按照上述要求披露核心技术人员的变动情况。保荐机构及发行人律师按照要求核查论证并发表意见。
4-13 土地使用权
发行人存在使用或租赁使用集体建设用地、划拨地、农用地、耕地、基本农田及其上建造的房产等情形的,保荐机构和发行人律师应对其取得和使用是否符合《土地管理法》等法律法规的规定、是否依法办理了必要的审批或租赁备案手续、有关房产是否为合法建筑、是否可能被行政处罚、是否构成重大违法行为出具明确意见,说明具体理由和依据。
上述土地为发行人自有或虽为租赁但房产为自建的,如存在不规范情形且短期内无法整改,保荐机构和发行人律师应结合该土地或房产的面积占发行人全部土地或房产面积的比例、使用上述土地或房产产生的营业收入、毛利、利润情况,评估其对于发行人的重要性。如面积占比较低、对生产经营影响不大,应披露将来如因土地问题被处罚的责任承担主体、搬迁的费用及承担主体、有无下一步解决措施等,并对该等事项做重大风险提示。
发行人生产经营用的主要房产系租赁上述土地上所建房产的,如存在不规范情形,原则上不构成发行上市障碍。保荐机构和发行人律师应就其是否对发行人持续经营构成重大影响发表明确意见。发行人应披露如因土地问题被处罚的责任承担主体、搬迁的费用及承担主体、有无下一步解决措施等,并对该等事项做重大风险提示。
发行人募投用地尚未取得的,需披露募投用地的计划、取得土地的具体安排、进度等。保荐机构、发行人律师需对募投用地是否符合土地政策、城市规划、募投用地落实的风险等进行核查并发表明确意见。
4-14 环保问题的披露及核查要求
发行人应当在招股说明书中充分做好相关信息披露,包括:生产经营中涉及环境污染的具体环节、主要污染物名称及排放量、主要处理设施及处理能力;报告期内,发行人环保投资和相关费用成本支出情况,环保设施实际运行情况,报告期内环保投入、环保相关成本费用是否与处理公司生产经营所产生的污染相匹配;募投项目所采取的环保措施及相应的资金来源和金额等;公司生产经营与募集资金投资项目是否符合国家和地方环保要求,发行人若发生环保事故或受到行政处罚的,应披露原因、经过等具体情况,发行人是否构成重大违法行为,整改措施及整改后是否符合环保法律法规的有关规定。
保荐机构和发行人律师应对发行人的环保情况进行核查,包括:是否符合国家和地方环保要求,已建项目和已经开工的在建项目是否履行环评手续,公司排污达标检测情况和环保部门现场检查情况,公司是否发生环保事故或重大群体性的环保事件,有关公司环保的媒体报道。
在对发行人全面系统核查基础上,保荐机构和发行人律师应对发行人生产经营总体是否符合国家和地方环保法规和要求发表明确意见,发行人曾发生环保事故或因环保问题受到处罚的,保荐机构和发行人律师应对是否构成重大违法行为发表明确意见。
4-15 发行人与关联方共同投资
发行人如存在与其控股股东、实际控制人、董事、监事、高级管理人员及其亲属直接或者间接共同设立公司情形,发行人及中介机构应主要披露及核查以下事项:
(1)发行人应当披露相关公司的基本情况,包括但不限于公司名称、成立时间、注册资本、住所、经营范围、股权结构、最近一年又一期主要财务数据及简要历史沿革。
(2)中介机构应当核查发行人与上述主体共同设立公司的背景、原因和必要性,说明发行人出资是否合法合规、出资价格是否公允。
(3)如发行人与共同设立的公司存在业务或资金往来的,还应当披露相关交易的交易内容、交易金额、交易背景以及相关交易与发行人主营业务之间的关系。中介机构应当核查相关交易的真实性、合法性、必要性、合理性及公允性,是否存在损害发行人利益的行为。
(4)如公司共同投资方为董事、高级管理人员及其近亲属,中介机构应核查说明公司是否符合《公司法》相关规定,即董事、高级管理人员未经股东会或者股东大会同意,不得利用职务便利为自己或者他人谋取属于公司的商业机会,自营或者为他人经营与所任职公司同类的业务。
4-16 社保、公积金缴纳
发行人报告期内存在应缴未缴社会保险和住房公积金情形的,应当在招股说明书中披露应缴未缴的具体情况及形成原因,如补缴对发行人的持续经营可能造成的影响,揭示相关风险,并披露应对方案。保荐机构、发行人律师应对前述事项进行核查,并对是否属于重大违法行为出具明确意见。
4-17 公众公司、H股公司或境外分拆、退市公司申请IPO的核查要求
发行人曾为或现为新三板挂牌公司、境外上市公司的,应说明并简要披露其在挂牌或上市过程中,以及挂牌或上市期间在信息披露、股权交易、董事会或股东大会决策等方面的合法合规性,披露摘牌或退市程序的合法合规性(如有),是否存在受到处罚的情形。涉及境外退市或境外上市公司资产出售的,发行人还应披露相关外汇流转及使用的合法合规性。保荐机构及发行人律师应对上述事项进行核查并发表意见。
如新三板挂牌公司的股东中包含被认定为不适格股东的,发行人应合并披露相关持股比例,合计持股比例较高的,应披露原因及其对发行人生产经营的影响。
4-18 募集资金用途
首次公开发行股票的募集资金除可用于固定资产投资项目外,还可用于公司的一般用途,如补充流动资金、偿还银行贷款等。募集资金的数额和投资方向应当与发行人现有生产经营规模、财务状况、技术水平和管理能力、未来资本支出规划等相适应。发行人应谨慎运用募集资金、注重投资者回报,并根据相关监管要求,加强募集资金运用的持续性信息披露。
募集资金用于固定资产投资项目的,发行人应按照招股说明书信息披露准则的要求披露项目的建设情况、市场前景及相关风险等。募集资金用于补充流动资金等一般用途的,发行人应在招股说明书中分析披露募集资金用于上述一般用途的合理性和必要性。其中,用于补充流动资金的,应结合公司行业特点、现有规模及成长性、资金周转速度等合理确定相应规模;用于偿还银行贷款的,应结合银行信贷及债权融资环境、公司偿债风险控制目标等说明偿还银行贷款后公司负债结构合理性等。
募集资金投向科技创新领域的,发行人应当披露其具体安排及与发行人现有主要业务、核心技术之间的关系、发行人为实施募投项目所储备的研发基础。保荐机构应当对募集资金用途是否符合科创领域、是否与发行人现有业务与技术水平相匹配、发行人是否具备实施本次募投项目的科研能力发表核查意见。
已通过上市委员会审议的,发行人原则上不得调整募集资金投资项目,但可根据募投项目实际投资情况、成本变化等因素合理调整募集资金的需求量,并可以将部分募集资金用于公司一般用途,但需在招股说明书中说明调整的原因。已通过上市委员会审议的发行人如提出增加新股发行数量的,属于发行上市审核规则规定的影响发行上市及投资者判断的重大事项,需重新提交上市委员会审议。
4-19 首发相关承诺
(1)关于减持价格和股票锁定期延长承诺
《中国证监会关于进一步推进新股发行体制改革的意见》规定了解禁后24个月内减持价不低于发行价和特定情形下锁定期限自动延长6个月的最低承诺要求,发行人控股股东、持有股份的董事、高级管理人员也可根据具体情形提出更高、更细的锁定要求。对于已作出承诺的董事、高级管理人员,应明确不因其职务变更、离职等原因,而放弃履行承诺。
(2)关于上市36个月内公司股价低于每股净资产时承诺稳定公司股价的预案
启动预案的触发条件必须明确,比如公司股票连续20个交易日收盘价均低于每股净资产;发行人、控股股东、董事(独立董事除外)及高级管理人员都必须提出相应的股价稳定措施,具体措施可以是发行人回购公司股票,控股股东增持公司股票,董事、高级管理人员增持公司股票、减薪等,上述措施的启动情形和具体内容应当明确,确定出现相关情形时股价稳定措施何时启动,将履行的法律程序等,以明确市场预期。稳定股价措施可根据公司的具体情况自主决定,但应明确可预期,比如明确增持公司股票的数量或资金金额。对于未来新聘的董事、高级管理人员,也应要求其履行公司发行上市时董事、高级管理人员已作出的相应承诺要求。
(3)关于股份回购承诺
招股说明书及有关申报文件应明确如招股说明书存在对判断发行人是否符合法律规定的发行条件构成重大、实质影响的虚假记载、误导性陈述或者重大遗漏需回购股份情形的,发行人、控股股东将如何启动股份回购措施、以什么价格回购等;公司及控股股东、实际控制人、董事、监事、高级管理人员及相关中介机构作出的关于赔偿投资者损失的承诺应当具体、明确,确保投资者合法权益得到有效保护。
(4)关于持股5%以上股东持股意向
发行前持股5%及其以上的股东必须至少披露限售期结束后24个月内的减持意向,减持意向应说明减持的价格预期、减持股数,不可以“根据市场情况减持”等语句敷衍。招股说明书及相关申报材料应披露该等股东持有股份的锁定期安排,将在满足何种条件时,以何种方式、价格在什么期限内进行减持;并承诺在减持前3个交易日予以公告,通过证券交易所集中竞价交易首次减持的在减持前15个交易日予以公告。如未履行上述承诺,要明确将承担何种责任和后果。
(5)关于发行人及其控股股东、中介机构各自的职责
发行人及其控股股东等责任主体所作出的承诺及相关约束措施,是招股说明书等申报文件的必备内容,应按要求进行充分披露。除上述承诺外,包括发行人、控股股东等主体作出的其他承诺,如控股股东、实际控制人关于规范关联交易等的承诺等,也应同时提出未能履行承诺时的约束措施。
保荐机构应对相关承诺的内容合法、合理,失信补救措施的及时有效等发表核查意见。发行人律师应对相关承诺及约束措施的合法性发表意见。
4-20 中小商业银行披露及核查要求
中小商业银行申报发行上市,发行人应重点说明并披露下列问题:
(1)中小商业银行是否符合产权清晰、公司治理健全、风险管控能力强、资产质量好、有一定规模且业务较为全面、竞争力和盈利能力较强的要求。
(2)最近两年银行业监管部门监管评级的综合评级结果。
(3)最近三年年末及最近一期末风险监管核心指标是否符合银行业监管部门的相关规定。
(4)持续经营能力。
(5)最近一年及最近一期末存款或贷款规模在主要经营地中小商业银行的市场份额排名中是否居于前列。
(6)最近三年内是否进行过重大不良资产处置、剥离,或发生过重大银行案件。
(7)报告期内监管评级、风险监管核心指标的变动情况及变动原因。
(8)内部职工持股是否符合《关于规范金融企业内部职工持股的通知》(财金[2010]97号)的规定。
(9)银行设立、历次增资和股权转让是否按规定向银行业监管部门履行了必要的审批或者备案等手续。
(10)是否已结合资本状况、股权结构、业务现状及其发展状况等因素,合理确定资本金补充机制,并在招股说明书中予以披露。
(11)是否参照《公开发行证券的公司信息披露编报规则第26号——商业银行信息披露特别规定》(证监会公告[2008]33号)的规定编制招股说明书。
保荐机构、发行人律师应对前述事项进行核查,并对下列事项发表明确核查意见:
(1)贷款风险分类制度的健全性和执行的有效性,所推荐的中小商业银行是否已根据银行业监管部门要求制定贷款分类制度并在报告期内得到有效执行。
(2)公司治理结构、风险管理体系和内部控制制度的健全性和有效性,所推荐的中小商业银行是否已建立健全的公司治理结构、完善的风险管理体系和内部控制制度,其报告期内各项风险管理与内部控制措施是否得到全面有效执行。
(3)重点风险领域相关业务的风险与合法、合规性,所推荐的中小商业银行相关业务是否合法、合规,是否存在重大风险。
(4)贷款集中度和关联贷款,所推荐中小商业银行是否存在重大信用风险。
4-21 其他说明
本指引自公布之日起施行。
《发行监管问答——关于首发企业中创业投资基金股东的锁定期安排》《发行监管问答——中小商业银行发行上市审核》《发行监管问答——募集资金运用信息披露》《发行监管问答——落实首发承诺及老股转让规定》《发行监管问答——关于相关责任主体承诺事项的问答》《发行监管问答——关于调整首次公开发行股票企业征求国家发改委意见材料的要求》《发行监管问答——首发企业上市地选择和申报时间把握等》《发行监管问答——关于与发行监管工作相关的私募投资基金备案问题的解答》《首发业务若干问题解答》等同步废止。
监管规则适用指引——发行类第5号
5-1 增资或转让股份形成的股份支付
一、具体适用情形
发行人向职工(含持股平台)、顾问、客户、供应商及其他利益相关方等新增股份,以及主要股东及其关联方向职工(含持股平台)、客户、供应商及其他利益相关方等转让股份,发行人应根据重要性水平,依据实质重于形式原则,对相关协议、交易安排及实际执行情况进行综合判断,并进行相应会计处理。有充分证据支持属于同一次股权激励方案、决策程序、相关协议而实施的股份支付,原则上一并考虑适用。
1.实际控制人/老股东增资
解决股份代持等规范措施导致股份变动,家族内部财产分割、继承、赠与等非交易行为导致股份变动,资产重组、业务并购、转换持股方式、向老股东同比例配售新股等导致股份变动,有充分证据支持相关股份获取与发行人获得其服务无关的,不适用《企业会计准则第11号——股份支付》。
为发行人提供服务的实际控制人/老股东以低于股份公允价值的价格增资入股,且超过其原持股比例而获得的新增股份,应属于股份支付。如果增资协议约定,所有股东均有权按各自原持股比例获得新增股份,但股东之间转让新增股份受让权且构成集团内股份支付,导致实际控制人/老股东超过其原持股比例获得的新增股份,也属于股份支付。实际控制人/老股东原持股比例,应按照相关股东直接持有与穿透控股平台后间接持有的股份比例合并计算。
2.顾问或实际控制人/老股东亲友获取股份
发行人的顾问或实际控制人/老股东亲友(以下简称当事人)以低于股份公允价值的价格取得股份,应综合考虑发行人是否获取当事人及其关联方的服务。
发行人获取当事人及其关联方服务的,应构成股份支付。
实际控制人/老股东亲友未向发行人提供服务,但通过增资取得发行人股份的,应考虑是否实际构成发行人或其他股东向实际控制人/老股东亲友让予利益,从而构成对实际控制人/老股东的股权激励。
3.客户、供应商获取股份
发行人客户、供应商入股的,应综合考虑购销交易公允性、入股价格公允性等因素判断。
购销交易价格与第三方交易价格、同类商品市场价等相比不存在重大差异,且发行人未从此类客户、供应商获取其他利益的,一般不构成股份支付。
购销交易价格显著低于/高于第三方交易价格、同类商品市场价等可比价格的:(1)客户、供应商入股价格未显著低于同期财务投资者入股价格的,一般不构成股份支付;(2)客户、供应商入股价格显著低于同期财务投资者入股价格的,需要考虑此类情形是否构成股份支付;是否显著低于同期财务投资者入股价格,应综合考虑与价格公允性相关的各项因素。
二、确定公允价值应考虑因素
确定公允价值,应综合考虑以下因素:(1)入股时期,业绩基础与变动预期,市场环境变化;(2)行业特点,同行业并购重组市盈率、市净率水平;(3)股份支付实施或发生当年市盈率、市净率等指标;(4)熟悉情况并按公平原则自愿交易的各方最近达成的入股价格或股权转让价格,如近期合理的外部投资者入股价,但要避免采用难以证明公允性的外部投资者入股价;(5)采用恰当的估值技术确定公允价值,但要避免采取有争议的、结果显失公平的估值技术或公允价值确定方法,如明显增长预期下按照成本法评估的净资产或账面净资产。判断价格是否公允应考虑与某次交易价格是否一致,是否处于股权公允价值的合理区间范围内。
三、确定等待期应考虑因素
股份立即授予或转让完成且没有明确约定等待期等限制条件的,股份支付费用原则上应一次性计入发生当期,并作为偶发事项计入非经常性损益。设定等待期的股份支付,股份支付费用应采用恰当方法在等待期内分摊,并计入经常性损益。
发行人应结合股权激励方案及相关决议、入股协议、服务合同、发行人回购权的期限、回购价格等有关等待期的约定及实际执行情况,综合判断相关约定是否实质上构成隐含的可行权条件,即职工是否必须完成一段时间的服务或完成相关业绩方可真正获得股权激励对应的经济利益。
发行人在股权激励方案中没有明确约定等待期,但约定一旦职工离职或存在其他情形(例如职工考核不达标等非市场业绩条件),发行人、实际控制人或其指定人员有权回购其所持股份或在职工持股平台所持有财产份额的,应考虑此类条款或实际执行情况是否构成实质性的等待期,尤其关注回购价格影响。回购价格公允,回购仅是股权归属安排的,职工在授予日已获得相关利益,原则上不认定存在等待期,股份支付费用无需分摊。回购价格不公允或尚未明确约定的,表明职工在授予日不能确定获得相关利益,只有满足特定条件后才能获得相关利益,应考虑是否构成等待期。
1.发行人的回购权存在特定期限
发行人对于职工离职时相关股份的回购权存在特定期限,例如固定期限届满前、公司上市前或上市后一定期间等,无证据支持相关回购价格公允的,一般应将回购权存续期间认定为等待期。
2.发行人的回购权没有特定期限,且回购价格不公允
发行人的回购权没有特定期限或约定职工任意时间离职时发行人均有权回购其权益,且回购价格与公允价值存在较大差异的,例如职工仅享有持有期间的分红权、回购价格是原始出资额或原始出资额加定期利息等,发行人应结合回购价格等分析职工实际取得的经济利益,判断该事项应适用职工薪酬准则还是股份支付准则。
3.发行人的回购权没有特定期限,且回购价格及定价基础均未明确约定
发行人的回购权没有特定期限,且回购价格及定价基础均未明确约定的,应考虑相关安排的商业合理性。发行人应在申报前根据股权激励的目的和商业实质对相关条款予以规范,明确回购权期限及回购价格。
四、核查要求
保荐机构及申报会计师应对发行人的股份变动是否适用《企业会计准则第11号——股份支付》进行核查,并对以下问题发表明确意见:股份支付相关安排是否具有商业合理性;股份支付相关权益工具公允价值的计量方法及结果是否合理,与同期可比公司估值是否存在重大差异;与股权所有权或收益权等相关的限制性条件是否真实、可行,相关约定是否实质上构成隐含的可行权条件,等待期的判断是否准确,等待期各年/期确认的职工服务成本或费用是否准确;发行人股份支付相关会计处理是否符合规定。
五、信息披露
发行人应根据重要性原则,在招股说明书中披露股份支付的形成原因、具体对象、权益工具的数量及确定依据、权益工具的公允价值及确认方法、职工持有份额/股份转让的具体安排等。
5-2 应收款项减值
保荐机构及申报会计师应对发行人应收款项包括但不限于以下事项进行核查并发表明确意见:
一、根据预期信用损失模型,发行人可依据包括客户类型、商业模式、付款方式、回款周期、历史逾期、违约风险、时间损失、账龄结构等因素形成的显著差异,对应收款项划分不同组合分别进行减值测试。
二、发行人评估预期信用损失,应考虑所有合理且有依据的信息,包括前瞻性信息,并说明预期信用损失的确定方法和相关参数的确定依据。
三、如果对某些单项或某些组合应收款项不计提坏账准备,发行人应充分说明并详细论证未计提的依据和原因,是否存在确凿证据,是否存在信用风险,账龄结构是否与收款周期一致,是否考虑前瞻性信息,不应仅以欠款方为关联方客户、优质客户、政府工程客户或历史上未发生实际损失等理由而不计提坏账准备。
四、发行人重要客户以现金、银行转账以外方式回款的,应清晰披露回款方式。
五、发行人应清晰说明应收账款账龄的起算时点,分析披露的账龄情况与实际是否相符;应收账款初始确认后又转为商业承兑汇票结算的或应收票据初始确认后又转为应收账款结算的,发行人应连续计算账龄并评估预期信用损失;应收账款保理业务,如为有追索权债权转让,发行人应根据原有账龄评估预期信用损失。
六、发行人应参考同行业上市公司确定合理的应收账款坏账准备计提政策;计提比例与同行业上市公司存在显著差异的,应在招股说明书中披露具体原因。
5-3 客户资源或客户关系及企业合并涉及无形资产的判断
一、客户资源或客户关系,只有源自合同性权利或其他法定权利且确保能在较长时期内获得稳定收益,才能确认为无形资产。发行人无法控制客户资源或客户关系带来的未来经济利益的,不应确认无形资产。发行人开拓市场过程中支付的营销费用,或仅购买相关客户资料,而客户并未与出售方签订独家或长期买卖合同,有关“客户资源”或“客户关系”支出通常应为发行人获取客户渠道的费用。
发行人已将客户资源或客户关系确认为无形资产的,应详细说明确认的依据,是否符合无形资产的确认条件。发行人应在资产负债表日判断是否存在可能发生减值的迹象,如考虑上述无形资产对应合同的实际履行情况与确认时设定的相关参数是否存在明显差异等。保荐机构及申报会计师应针对上述事项发表明确意见。
二、非同一控制下企业合并中,购买方在初始确认购入的资产时,应充分识别被购买方拥有但财务报表未确认的无形资产,满足会计准则规定确认条件的,应确认为无形资产。
在企业合并确认无形资产的过程中,发行人应保持专业谨慎,充分论证是否存在确凿证据以及可计量、可确认的条件,评估师应按照公认可靠的评估方法确认其公允价值。保荐机构及申报会计师应保持应有的职业谨慎,详细核查发行人确认的无形资产是否符合会计准则规定的确认条件和计量要求,是否存在虚构无形资产情形,是否存在估值风险和减值风险。
5-4 研发支出资本化
一、会计处理要求
研究阶段的支出,应于发生时计入当期损益;开发阶段的支出,在同时满足会计准则列明的条件时,才能按规定确认为无形资产。
初始确认和计量时,发行人应结合研发支出资本化相关内控制度的健全性和有效性,逐条具体分析进行资本化的开发支出是否同时满足会计准则规定的条件。后续计量时,相关无形资产的预计使用寿命和摊销方法应符合会计准则规定,按规定进行减值测试并足额计提减值准备。
二、核查要求
中介机构应从研究开发项目的立项与验收、研究阶段及开发阶段划分、资本化条件确定、费用归集及会计核算和相关信息披露等方面,关注发行人研究开发活动和财务报告流程相关内部控制是否健全有效并一贯执行,对发行人研发支出资本化相关会计处理的合规性、谨慎性和一贯性发表核查意见:
1.研发支出成本费用归集范围是否恰当,研发支出是否真实、准确,是否与相关研发活动相关。
2.研究阶段和开发阶段划分是否合理,是否与研发流程相联系,是否遵循正常研发活动的周期及行业惯例并一贯运用,是否完整、准确披露研究阶段与开发阶段划分依据。
3.研发支出资本化条件是否均已满足,是否具有内外部证据支持。应重点从技术可行性,预期产生经济利益方式,技术、财务资源和其他资源支持等方面进行关注。
4.是否为申请高新技术企业认定及企业所得税费用加计扣除等目的虚增研发支出。
5.研发支出资本化的会计处理与同行业可比公司是否存在重大差异及差异的合理性。
三、信息披露
发行人应根据重要性原则,在招股说明书中披露:
1.研发支出资本化相关会计政策,与资本化相关研发项目的研究内容、进度、成果、完成时间(或预计完成时间)、经济利益产生方式(或预计产生方式)、当期和累计资本化金额、主要支出构成,以及资本化的起始时点和确定依据等。
2.与研发支出资本化相关的无形资产的预计使用寿命、摊销方法、减值等情况,并说明是否符合相关规定,研发支出资本化时点是否与同行业可比公司存在重大差异及合理性。发行人应结合研发项目推进和研究成果运用可能发生的内外部不利变化、与研发支出资本化相关的无形资产规模等因素,充分披露相关无形资产的减值风险及对公司未来业绩可能产生的不利影响。
5-5 科研项目相关政府补助
一、会计处理要求
发行人应结合科研项目获取政府经济资源的主要目的和科研成果所有权归属,判断上述从政府取得的经济资源适用的具体准则。
若发行人充分证明相关科研项目与日常活动相关,从政府取得的经济资源属于提供研发服务或者使用相关科研项目技术所生产商品的对价或者对价组成部分,原则上适用收入准则;若发行人充分证明从该科研项目获得的政府经济资源是无偿的,补助资金主要用途是形成发行人自有知识产权,原则上适用政府补助准则。
发行人应结合补助条件、形式、与公司日常活动的相关性等,说明相关会计处理是否符合会计准则规定。
二、非经常性损益列报要求
企业从政府无偿取得的货币性资产或非货币性资产应确认为政府补助。企业应根据《公开发行证券的公司信息披露解释性公告第1号——非经常性损益》判断政府补助是否应列入非经常性损益。通常情况下,政府补助文件中明确补助发放标准,企业可根据其经营活动的产量或者销量等确定可能持续收到的补助金额,属于定额或定量的政府补助,应列入经常性损益。企业因研究或专项课题等获得的政府补助,即使政府通过预算等方式明确各期补助发放金额,但与企业经营活动的产量或者销量等无关,则不属于定额或定量的政府补助,应列入非经常性损益。
三、核查要求
保荐机构及申报会计师应核查发行人上述事项,并对发行人政府补助相关会计处理和非经常性损益列报的合规性发表意见。
四、信息披露
发行人应根据重要性原则,披露所承担科研项目的名称、类别、实施周期、总预算及其中的财政预算金额、计入当期收益和经常性损益的政府补助金额等内容。
5-6 有关涉税事项
一、发行人依法取得的税收优惠,如高新技术企业、软件企业、文化企业及西部大开发等特定性质或区域性的税收优惠,符合《公开发行证券的公司信息披露解释性公告第1号——非经常性损益》规定的,可以计入经常性损益。
二、中介机构应对照税收优惠的相关条件和履行程序的相关规定,对发行人税收优惠政策到期后是否能够继续享受优惠发表明确意见:(1)如果很可能获得相关税收优惠批复,按优惠税率预提预缴经税务部门同意,可暂按优惠税率预提,并说明如果未来被追缴税款,是否有大股东承诺补偿;同时,发行人应在招股说明书中披露税收优惠不确定性风险。(2)如果获得相关税收优惠批复的可能性较小,需按照谨慎性原则按正常税率预提,未来根据实际的税收优惠批复情况相应调整。
三、发行人补缴税款,符合会计差错更正要求的,可追溯调整至相应期间;缴纳罚款、滞纳金等,原则上应计入缴纳当期。
5-7 持续经营能力
发行人存在以下情形的,保荐机构及申报会计师应重点关注是否影响发行人持续经营能力:
一、发行人因宏观环境因素影响存在重大不利变化风险,如法律法规、汇率税收、国际贸易条件、不可抗力事件等。
二、发行人因行业因素影响存在重大不利变化风险,如:
1.发行人所处行业被列为行业监管政策中的限制类、淘汰类范围,或行业监管政策发生重大变化,导致发行人不满足监管要求;
2.发行人所处行业出现周期性衰退、产能过剩、市场容量骤减、增长停滞等情况;
3.发行人所处行业准入门槛低、竞争激烈,导致市场占有率下滑;
4.发行人所处行业上下游供求关系发生重大变化,导致原材料采购价格或产品售价出现重大不利变化。
三、发行人因自身因素影响存在重大不利变化风险,如:
1.发行人重要客户或供应商发生重大不利变化,进而对发行人业务稳定性和持续性产生重大不利影响;
2.发行人由于工艺过时、产品落后、技术更迭、研发失败等原因导致市场占有率持续下降,主要资产价值大幅下跌、主要业务大幅萎缩;
3.发行人多项业务数据和财务指标呈现恶化趋势,由盈利转为重大亏损,且短期内没有好转迹象;
4.发行人营运资金不能覆盖持续经营期间,或营运资金不能够满足日常经营、偿还借款等需要;
5.对发行人业务经营或收入实现有重大影响的商标、专利、专有技术以及特许经营权等重要资产或技术存在重大纠纷或诉讼,已经或者将对发行人财务状况或经营成果产生重大不利影响。
四、其他明显影响发行人持续经营能力的情形。
保荐机构及申报会计师应详细分析和评估上述因素的具体情形、影响程度和预期结果,综合判断上述因素是否对发行人持续经营能力构成重大不利影响,审慎发表明确意见,并督促发行人充分披露可能影响持续经营的风险因素。
5-8 财务内控不规范情形
一、适用情形
发行人申请上市成为公众公司,需要建立、完善并严格实施相关财务内部控制制度,保护中小投资者合法权益,在财务内控方面存在不规范情形的,应通过中介机构上市辅导完成整改(如收回资金、结束不当行为等措施)和建立健全相关内控制度,从内控制度上禁止相关不规范情形的持续发生。
部分发行人在提交申报材料的审计截止日前存在财务内控不规范情形,如①无真实业务支持情况下,通过供应商等取得银行贷款或为客户提供银行贷款资金走账通道(简称“转贷”行为);②向关联方或供应商开具无真实交易背景的商业票据,通过票据贴现获取银行融资;③与关联方或第三方直接进行资金拆借;④频繁通过关联方或第三方收付款项,金额较大且缺乏商业合理性;⑤利用个人账户对外收付款项;⑥出借公司账户为他人收付款项;⑦违反内部资金管理规定对外支付大额款项、大额现金收支、挪用资金;⑧被关联方以借款、代偿债务、代垫款项或者其他方式占用资金;⑨存在账外账;⑩在销售、采购、研发、存货管理等重要业务循环中存在内控重大缺陷。发行人存在上述情形的,中介机构应考虑是否影响财务内控健全有效。
发行人确有特殊客观原因,认为不属于财务内控不规范情形的,需提供充分合理性证据,如外销业务因外汇管制等原因确有必要通过关联方或第三方代收货款,且不存在审计范围受到限制的情形;连续12个月内银行贷款受托支付累计金额与相关采购或销售(同一交易对手或同一业务)累计金额基本一致或匹配等;与参股公司(非受实际控制人控制)的其他股东同比例提供资金。
首次申报审计截止日后,发行人原则上不能存在上述内控不规范和不能有效执行的情形。
二、核查要求
1.中介机构应根据有关情形发生的原因及性质、时间及频率、金额及比例等因素,综合判断是否对内控制度有效性构成重大不利影响。
2.中介机构应对发行人有关行为违反法律法规、规章制度情况进行认定,判断是否属于舞弊行为,是否构成重大违法违规,是否存在被处罚情形或风险,是否满足相关发行条件。
3.中介机构应对发行人有关行为进行完整核查,验证相关资金来源或去向,充分关注相关会计核算是否真实、准确,与相关方资金往来的实际流向和使用情况,判断是否通过体外资金循环粉饰业绩或虚构业绩。
4.中介机构应关注发行人是否已通过收回资金、纠正不当行为、改进制度、加强内控等方式积极整改,是否已针对性建立内控制度并有效执行,且未发生新的不合规行为;有关行为是否存在后续影响,是否存在重大风险隐患。发行人已完成整改的,中介机构应结合对此前不规范情形的轻重或影响程度的判断,全面核查、测试,说明测试样本量是否足够支撑其意见,并确认发行人整改后的内控制度是否已合理、正常运行并持续有效,不存在影响发行条件的情形。
5.中介机构应关注发行人的财务内控是否持续符合规范要求,能够合理保证公司运行效率、合法合规和财务报告的可靠性,不影响发行条件及信息披露质量。
三、信息披露
发行人应根据重要性原则,充分披露报告期内的财务内控不规范行为,如相关交易形成原因、资金流向和用途、违反有关法律法规具体情况及后果、后续可能影响的承担机制,并结合财务内控重大缺陷的认定标准披露有关行为是否构成重大缺陷、整改措施、相关内控建立及运行情况等。
审计截止日为经审计的最近一期资产负债表日。
5-9 会计政策、会计估计变更和差错更正
一、申报前会计政策、会计估计变更和差错更正
发行人在申报前进行审计调整的,申报会计师应按要求对发行人编制的申报财务报表与原始财务报表的差异比较表出具鉴证报告并说明审计调整原因,保荐机构应核查审计调整的合理性与合规性。
报告期内发行人会计政策和会计估计应保持一致,不得随意变更,如变更应符合会计准则的规定,并履行必要的审批程序。保荐机构及申报会计师应关注发行人变更会计政策或会计估计是否有充分、合理的理由及依据。无充分、合理的证据证明会计政策或会计估计变更的合理性,或者未经批准擅自变更会计政策或会计估计的,或者连续、反复自行变更会计政策或会计估计的,视为滥用会计政策或会计估计。
二、申报后会计政策、会计估计变更
发行人申报后存在会计政策、会计估计变更事项的,相关变更事项应符合专业审慎原则,与同行业上市公司不存在重大差异,不存在影响发行人会计基础工作规范性及内控有效性情形。在此基础上,发行人应提交更新后的财务报告。保荐机构及申报会计师应重点核查以下方面并发表明确意见:
1.变更事项的时间、内容和范围,对发行人的影响。
2.变更事项的性质、内容、原因及依据,是否合规,是否符合审慎原则,变更后发行人会计政策、会计估计与同行业上市公司是否存在重大差异。
3.发行人是否滥用会计政策或者会计估计。
4.变更事项是否反映发行人会计基础工作薄弱或内控缺失。
5.变更事项是否已准确、充分披露。
三、申报后差错更正
发行人申报后出现会计差错更正事项的,保荐机构及申报会计师应重点核查以下方面并发表明确意见:
1.差错更正事项的时间、内容和范围,对发行人的影响。
2.差错更正事项的性质、原因及依据,是否合规,是否符合审慎原则。
3.差错更正事项是否因会计基础薄弱、内控重大缺陷、盈余操纵、未及时进行审计调整的重大会计核算疏漏、滥用会计政策或者会计估计以及恶意隐瞒或舞弊行为,是否反映发行人会计基础工作薄弱或内控缺失。
4.差错更正事项是否已准确、充分披露。
5-10 现金交易核查
发行人报告期存在现金交易或以大额现金支付薪酬、报销费用、垫付各类款项的,保荐机构及申报会计师通常应关注并核查以下方面:
1.现金交易或大额现金支付的必要性与合理性,是否符合发行人业务情况或行业惯例,现金交易比例及其变动情况是否处于合理范围。
2.现金交易的客户或供应商情况,是否涉及发行人关联方。
3.相关收入确认及成本核算的原则与依据,是否涉及体外循环或虚构业务。
4.现金管理制度是否与业务模式、内部管理制度匹配,与现金交易、现金支付相关的内部控制制度是否完备、合理并执行有效。
5.现金交易流水的发生与相关业务发生是否真实一致,是否存在异常分布。
6.实际控制人及发行人董事、监事、高管等关联方以及大额现金支付对象是否与客户或供应商及其关联方存在资金往来。
7.发行人为减少现金交易采取的改进措施及进展情况。
8.现金交易占比达到重要性水平的,相关风险是否充分披露。
保荐机构及申报会计师应详细说明对发行人现金交易、大额现金支付的核查方法、过程与证据,对发行人报告期现金交易、大额现金支付的真实性、合理性和必要性及相关内控有效性发表明确意见。
5-11 第三方回款核查
一、适用范围
第三方回款通常指发行人销售回款的支付方(如银行汇款的汇款方、银行承兑汇票或商业承兑汇票的出票方或背书转让方)与签订经济合同的往来客户(或实际交易对手)不一致。
二、核查要求
发行人报告期存在第三方回款的,保荐机构及申报会计师通常应重点核查以下方面:
1.第三方回款的真实性,是否虚构交易或调节账龄。中介机构需核查的内容包括但不限于:抽样选取不一致业务的明细样本和银行对账单回款记录,追查至相关业务合同、业务执行记录及资金流水凭证,获取相关客户代付款确认依据,以核实委托付款的真实性、代付金额的准确性及付款方和委托方之间的关系,说明合同签约方和付款方不一致的合理原因及第三方回款统计明细记录的完整性,并对第三方回款所对应营业收入的真实性发表明确意见。
2.第三方回款有关收入占营业收入的比例,相关金额及比例是否处于合理范围。
3.第三方回款的原因、必要性及商业合理性,是否与经营模式相关、符合行业经营特点,是否能够区分不同类别的第三方回款。与经营模式相关、符合行业经营特点的第三方回款情况包括但不限于:①客户为个体工商户或自然人,通过家庭约定由直系亲属代为支付货款;②客户为自然人控制的企业,该企业的法定代表人、实际控制人代为支付货款;③客户所属集团通过集团财务公司或指定相关公司代客户统一对外付款;④政府采购项目指定财政部门或专门部门统一付款;⑤通过应收账款保理、供应链物流等合规方式或渠道完成付款;⑥境外客户指定付款。
4.发行人及其实际控制人、董事、监事、高管或其他关联方与第三方回款的支付方是否存在关联关系或其他利益安排。
5.境外销售涉及境外第三方回款的,第三方代付的商业合理性或合规性。
6.是否因第三方回款导致货款归属纠纷。
7.合同明确约定第三方付款的,该交易安排是否合理。
8.资金流、实物流与合同约定及商业实质是否一致,第三方回款是否具有可验证性,是否影响销售循环内部控制有效性的认定。
5-12 经销模式
一、适用情形
中介机构应按风险导向和重要性原则,对于报告期任意一期经销收入或毛利占比超过30%的发行人,原则上应按照本规定做好相关工作并出具专项说明,未达到上述标准的,可参照执行。
二、核查内容
(一)关于经销商模式商业合理性
结合发行人行业特点、产品特性、发展历程、下游客户分布、同行业可比公司情况,分析发行人经销商模式的分类和定义,不同类别、不同层级经销商划分标准,以及采用经销商模式的必要性和商业合理性。
(二)关于经销商模式内控制度合理性及运行有效性
经销商模式内控制度包括但不限于:经销商选取标准和批准程序,对不同类别经销商、多层级经销商管理制度,终端销售管理、新增及退出管理方法,定价考核机制(包括营销、运输费用承担和补贴、折扣和返利等),退换货机制,物流管理模式(是否直接发货给终端客户),信用及收款管理,结算机制,库存管理机制,对账制度,信息管理系统设计与执行情况,说明相关内控制度设计的合理性及运行的有效性。
(三)关于经销收入确认、计量原则
经销收入确认、计量原则,对销售补贴或返利、费用承担、经销商保证金的会计处理,对附有退货条件、给予购销信用、前期铺货借货、经销商作为居间人参与销售等特别方式下经销收入确认、计量原则,是否符合《企业会计准则》规定,是否与同行业可比公司存在显著差异。
(四)关于经销商构成及稳定性
1.不同类别、不同层级经销商数量、销售收入及毛利占比变动原因及合理性。
2.新增、退出经销商数量,销售收入及毛利占比,新增、退出经销商销售收入及毛利占比合理性,新设即成为发行人主要经销商的原因及合理性。
3.主要经销商销售收入及毛利占比,变动原因及合理性,经销商向发行人采购规模是否与其自身业务规模不匹配。
4.经销商是否存在个人等非法人实体,该类经销商数量、销售收入及毛利占比,与同行业可比公司是否存在显著差异。
(五)关于经销商与发行人关联关系及其他业务合作
1.主要经销商基本情况,包括但不限于:注册资本、注册地址、成立时间、经营范围、股东、核心管理人员、员工人数、与发行人合作历史等。
2.发行人及其控股股东、实际控制人、董事、监事、高管、关键岗位人员及其他关联方与经销商、经销商的终端客户是否存在关联关系或其他利益安排,是否存在其他特殊关系或业务合作(如是否存在前员工、近亲属设立的经销商,是否存在经销商使用发行人名称或商标),是否存在非经营性资金往来,包括对经销商或客户提供的借款、担保等资金支持等。
3.经销商持股的原因,入股价格是否公允,资金来源,发行人及其关联方是否提供资助。
4.经销商是否专门销售发行人产品。
5.关联经销商销售收入、毛利及占比,销售价格和毛利率与非关联经销商是否存在显著差异。
(六)关于经销商模式经营情况分析
1.经销商模式销售收入及占比、毛利率,与同行业可比公司是否存在显著差异。
2.不同销售模式(直销、经销等)、不同区域(境内、境外等)和不同类别经销商销售的产品数量、销售价格、销售收入及占比、毛利及占比、毛利率情况;不同模式、不同区域、不同类别经销商销售价格、毛利率存在显著差异的原因及合理性。
3.经销商返利政策及其变化情况,返利占经销收入比例,返利计提是否充分,是否通过调整返利政策调节经营业绩。
4.经销商采购频率及单次采购量分布是否合理,与期后销售周期是否匹配。
5.经销商一般备货周期,经销商进销存、退换货情况,备货周期是否与经销商进销存情况匹配,是否存在经销商压货,退换货率是否合理。
6.经销商信用政策及变化,给予经销商的信用政策是否显著宽松于其他销售模式或对部分经销商信用政策显著宽松于其他经销商,是否通过放宽信用政策调节收入。
7.经销商回款方式、应收账款规模合理性,是否存在大量现金回款或第三方回款情况。
8.终端客户构成情况,各层级经销商定价政策,期末库存及期后销售情况,各层级经销商是否压货以及大额异常退换货,各层级经销商回款情况;直销客户与经销商终端客户重合的,同时对终端客户采用两种销售模式的原因及合理性。
三、核查要求
中介机构应实施充分适当的核查程序,获取经销商收入相关的可靠证据,以验证经销商收入的真实性。
(一)制定核查计划
中介机构应制定核查计划,详细记录核查计划制定的过程(过程如有调整,详细记录调整过程、原因及审批流程)。制定核查计划应考虑因素包括但不限于:行业属性、行业特点,可比公司情况,发行人商业模式,经销商分层级管理方式,财务核算基础,信息管理系统,发行人产品结构、经销商结构、终端销售结构及其特点;样本选取标准、选取方法及选取过程,不同类别的核查数量、金额及占比等。
(二)选取核查样本
中介机构可参考《中国注册会计师审计准则第1314号——审计抽样和其他选取测试项目的方法》,采用统计抽样、非统计抽样等方法选取样本,详细记录样本选取标准和选取过程,严禁人为随意调整样本选取。样本选取应考虑因素包括但不限于:经销商类别、层级、数量、规模、区域分布、典型特征、异常变动(如新增或变化较大)等具体特点。核查的样本量应能为得出核查结论提供合理基础。
(三)实施有效核查
中介机构应按核查计划,综合采用多种核查方法,对选取样本实施有效核查,如实记录核查情况,形成工作底稿。具体核查方法包括但不限于:
1.内部控制测试:了解、测试并评价与经销商相关内控制度的合理性和执行有效性。
2.实地走访:实地走访所选取经销商及其终端客户,察看其主要经营场所,发行人产品在经营场所的库存状态,了解进销存情况。了解经销商实际控制人和关键经办人相关信息、向发行人采购的商业理由,了解经销商经营情况、财务核算基础、信息管理系统等。核查经销商财务报表了解经销商资金实力。
3.分析性复核:核查发行人、经销商相关合同、台账、销售发票、发货单、验收单/报关单/代销清单、回款记录等,核查发行人经销收入与经销商采购成本的匹配性,销货量与物流成本的匹配性,相互印证销售实现过程及结果真实性;核查发行人与经销商相关的信息管理系统可靠性,经销商信息管理系统进销存情况,与发行人其他业务管理系统、财务系统、资金流水等数据是否匹配。
4.函证:函证发行人主要经销商,函证内容包括各期销售给经销商的产品数量、金额、期末库存和对应应收款等。
5.抽查监盘:对经销商的期末库存进行抽查监盘,核实经销商期末库存真实性。
6.资金流水核查:核查发行人及其控股股东、实际控制人、董事、监事、高管、关键岗位人员及其他关联方与经销商之间的资金往来。发现异常情况应扩大资金流水核查范围。
由于行业特征、经销商结构和数量等原因导致部分核查程序无法有效实施的,中介机构应充分说明原因,并使用恰当的替代程序,确保能合理地对经销商最终销售的真实性发表明确意见。
(四)发表核查意见
中介机构应按照以上要求进行逐一核查,说明核查程序、核查方法、核查比例、核查证据并得出核查结论,对经销商模式下收入真实性发表明确意见。
5-13 通过互联网开展业务相关信息系统核查
部分发行人,如电商、互联网信息服务、互联网营销企业等,其业务主要通过互联网开展。此类企业,报告期任意一期通过互联网取得的营业收入占比或毛利占比超过30%,原则上,保荐机构及申报会计师应对该类企业通过互联网开展业务的信息系统可靠性分别进行专项核查并发表明确核查意见。
发行人应向保荐机构及申报会计师完整提供报告期应用的信息系统情况,包括系统名称、开发人、基本架构、主要功能、应用方式、各层级数据浏览或修改权限等;应向保荐机构及申报会计师核查信息系统数据开放足够权限,为其核查信息系统提供充分条件。
1.对于直接向用户收取费用的此类企业,如互联网线上销售、互联网信息服务、互联网游戏等,保荐机构及申报会计师的核查应包括但不限于以下方面:①经营数据的完整性和准确性,是否存在被篡改的风险,与财务数据是否一致;②用户真实性与变动合理性,包括新增用户的地域分布与数量、留存用户的数量、活跃用户数量、月活用户数量、单次访问时长与访问时间段等,系统数据与第三方统计平台数据是否一致;③用户行为核查,包括但不限于登录IP或MAC地址信息、充值与消费的情况、重点产品消费或销售情况、僵尸用户情况等,用户充值、消耗或消费的时间分布是否合理,重点用户充值或消费是否合理;④系统收款或交易金额与第三方支付渠道交易金额是否一致,是否存在自充值或刷单情况;⑤平均用户收入、平均付费用户收入等数值的变动趋势是否合理;⑥业务系统记录与计算虚拟钱包(如有)的充值、消费数据是否准确;⑦互联网数据中心(IDC)或带宽费用的核查情况,与访问量是否匹配;⑧获客成本、获客渠道是否合理,变动是否存在异常。
2.对用户消费占整体收入比较低,主要通过展示或用户点击转化收入的此类企业,如用户点击广告后向广告主或广告代理商收取费用的企业,保荐机构及申报会计师的核查应包括但不限于以下方面:①经营数据的完整性和准确性,是否存在被篡改的风险,与财务数据是否一致;②不同平台用户占比是否符合商业逻辑与产品定位;③推广投入效果情况,获客成本是否合理;④用户行为真实性核查,应用软件的下载或激活的用户数量、新增和活跃的用户是否真实,是否存在购买虚假用户流量或虚构流量情况;⑤广告投放的真实性,是否存在与广告商串通进行虚假交易;⑥用户的广告浏览行为是否存在明显异常。
如因核查范围受限、历史数据丢失、信息系统缺陷、涉及商业秘密等原因,导致无法获取全部或部分运营数据,无法进行充分核查的,保荐机构及申报会计师应考虑该等情况是否存在异常并就信息系统可靠性审慎发表核查意见,同时,对该等事项是否构成本次发行上市的实质性障碍发表核查意见。
此外,发行人主要经营活动并非直接通过互联网开展,但其客户主要通过互联网销售发行人产品或服务,如发行人该类业务营业收入占比或毛利占比超过30%,保荐机构及申报会计师应核查该类客户向发行人传输交易信息、相关数据的方式、内容,并以可靠方式从发行人获取该等数据,核查该等数据与发行人销售、物流等数据是否存在差异,互联网终端客户情况(如消费者数量、集中度、地域分布、消费频率、单次消费金额分布等)是否存在异常。对无法取得客户相关交易数据的,保荐机构及申报会计师应充分核查原因并谨慎评估该情况对发表核查意见的影响。
5-14 信息系统专项核查
一、适用情形
发行人日常经营活动高度依赖信息系统的,如业务运营、终端销售环节通过信息系统线上管理,相关业务运营数据由信息系统记录并存储,且发行人相关业务营业收入或成本占比、毛利占比或相关费用占期间费用的比例超过30%的,原则上,保荐机构及申报会计师应对开展相关业务的信息系统可靠性进行专项核查并发表明确核查意见。保荐机构及申报会计师应结合发行人的业务运营特点、信息系统支撑业务开展程度、用户数量及交易量级等进行判断。
如保荐机构及申报会计师结合对发行人业务运营、信息系统以及数据体量的了解,认为存在覆盖范围等方面局限的,应考虑引入信息系统专项核查工作。
二、核查总体要求
1.总体原则。发行人应向中介机构完整提供报告期应用的信息系统情况,包括系统名称、开发人、基本架构、主要功能、应用方式、各层级数据浏览或修改权限等;应为中介机构核查信息系统开放足够权限,提供充分条件。
中介机构应对发行人存储于信息系统中的业务运营和财务数据的完整性、准确性、一致性、真实性和合理性等进行专项核查并发表明确意见。
2.胜任能力。中介机构应选派或聘请具备相应专业能力的团队和机构执行信息系统核查工作。
3.责任划分。聘请其他机构开展信息系统专项核查工作或参考其核查结论的,中介机构应考虑其他机构的独立性、可靠性及其核查工作的充分性,并就借助他人开展信息系统专项核查工作的必要性与有效性谨慎发表意见。
4.核查方案。执行信息系统专项核查,核查团队应以风险防控为导向,结合发行人业务模式、盈利模式、系统架构、数据流转等情况,充分考虑舞弊行为出现的可能性,识别业务流程中可能存在的数据造假风险点,合理设计核查方案,运用大数据分析和内部控制测试等手段逐一排查风险点,全面验证发行人信息系统中业务和财务数据的完整性、准确性、一致性、真实性和合理性。
三、核查工作要求
1.IT系统控制:包括但不限于系统开发、访问逻辑、权限管理、系统运维、数据安全、数据备份等流程控制情况;重点关注是否存在过度授权,是否存在录入信息系统应用层数据或篡改信息系统后台数据库等数据造假舞弊的风险,是否发生过导致数据异常的重大事件;结合发现的缺陷,判断是否对信息系统存储数据的真实性、准确性及完整性产生影响,是否存在补偿性控制,并明确其性质是否属于重大缺陷以及对内部控制有效性的影响程度。
2.基础数据质量探查:包括但不限于基础运营数据及财务数据在系统中记录和保存的准确性、完整性;基础数据直接生成或加工生成的主要披露数据的真实性、准确性及完整性;重点关注是否存在数据缺失、指标口径错误导致披露数据失实等事项。
3.业务财务数据一致性核查:包括但不限于经营数据与核算数据、资金流水等财务数据的一致性或匹配性,测试范围应覆盖整个核查期间;重点关注财务核算数据与经营数据不一致、资金流水与订单金额不匹配等事项。
4.多指标分析性复核:深入分析关键业务指标和财务指标的变化趋势及匹配性,通过多指标分析性复核找出“异常”趋势和交易;分析贯穿整个业务链条的关键业务及财务指标数据趋势,指标数据应至少以“月”为时间维度进行统计和分析,对个别关键指标数据应按“天”分析;重点关注关键业务指标和财务指标的变化趋势及匹配性,排查是否存在背离发行人业务发展、行业惯例或违反商业逻辑的异常情形,相关核查包括但不限于用户变动合理性、用户行为分布合理性、获客渠道等。
5.反舞弊场景分析:应针对行业情况设计舞弊场景进行验证测试;基于业务流程可能出现舞弊造假环节的场景进行验证测试,分析核查期间用户行为及订单表现,形成异常数据临界值,识别脱离临界值的异常用户或异常订单并进行深入排查,包括但不限于用户真实性、收入分布合理性、获客成本变动合理性等。
6.疑似异常数据跟进:包括但不限于排查有聚集性表现的疑似异常数据,除业务逻辑相互印证外,还应执行明细数据分析或实质性走访验证;对确实无法合理解释的异常情况,应分析对收入真实性的影响并发表明确意见。
四、核查报告要求
1.核查报告内容。信息系统专项核查报告应清晰描述核查工作的整个过程,准确描述和定义核查范围、比例,清晰描述发行人业务模式、经营活动,充分揭示所有风险点,准确叙述每一个风险点涉及的核查方法、核查经过、核查结果、异常情况和跟进测试情况。信息系统专项核查报告应做到内容详实、结论清晰、不留疑问。
2.核查报告结论。中介机构应结合信息系统专项核查结果,分别就发行人的信息系统是否真实、准确、完整地记录发行人的经营活动,业务数据与财务数据是否一致发表明确意见。存在明显异常事项的,应明确披露该等事项及问题性质,并就该事项的实质性影响发表明确意见。因核查范围受限、历史数据丢失、信息系统缺陷、涉及商业秘密等原因,无法获取全部运营数据,无法进行充分核查的,中介机构应就信息系统可靠性审慎发表核查意见,并对该等事项是否构成本次发行上市的实质性障碍发表核查意见。
5-15 资金流水核查
一、适用情形
保荐机构及申报会计师应当充分评估发行人所处经营环境、行业类型、业务流程、规范运作水平、主要财务数据水平及变动趋势等因素,确定发行人相关资金流水核查的具体程序和异常标准,以合理保证发行人财务报表不存在重大错报风险。发行人及其控股股东、实际控制人、董事、监事、高管等相关人员应按照诚实信用原则,向中介机构提供完整的银行账户信息,配合中介机构核查资金流水。中介机构应勤勉尽责,采用可靠手段获取核查资料,在确定核查范围、实施核查程序方面保持应有的职业谨慎。在符合银行账户查询相关法律法规的前提下,资金流水核查范围除发行人银行账户资金流水以外,结合发行人实际情况,还可能包括控股股东、实际控制人、发行人主要关联方、董事、监事、高管、关键岗位人员等开立或控制的银行账户资金流水,以及与上述银行账户发生异常往来的发行人关联方及员工开立或控制的银行账户资金流水。
二、核查要求
保荐机构及申报会计师在资金流水核查中,应结合重要性原则和支持核查结论需要,重点核查报告期内发生的以下事项:(1)发行人资金管理相关内部控制制度是否存在较大缺陷;(2)是否存在银行账户不受发行人控制或未在发行人财务核算中全面反映的情况,是否存在发行人银行开户数量等与业务需要不符的情况;(3)发行人大额资金往来是否存在重大异常,是否与公司经营活动、资产购置、对外投资等不相匹配;(4)发行人与控股股东、实际控制人、董事、监事、高管、关键岗位人员等是否存在异常大额资金往来;(5)发行人是否存在大额或频繁取现的情形,是否无合理解释;发行人同一账户或不同账户之间,是否存在金额、日期相近的异常大额资金进出的情形,是否无合理解释;(6)发行人是否存在大额购买无实物形态资产或服务(如商标、专利技术、咨询服务等)的情形,如存在,相关交易的商业合理性是否存在疑问;(7)发行人实际控制人个人账户大额资金往来较多且无合理解释,或者频繁出现大额存现、取现情形;(8)控股股东、实际控制人、董事、监事、高管、关键岗位人员是否从发行人获得大额现金分红款、薪酬或资产转让款,转让发行人股权获得大额股权转让款,主要资金流向或用途存在重大异常;(9)控股股东、实际控制人、董事、监事、高管、关键岗位人员与发行人关联方、客户、供应商是否存在异常大额资金往来;(10)是否存在关联方代发行人收取客户款项或支付供应商款项的情形。
发行人在报告期内存在以下情形的,保荐机构及申报会计师应考虑是否需要扩大资金流水核查范围:(1)发行人备用金、对外付款等资金管理存在重大不规范情形;(2)发行人毛利率、期间费用率、销售净利率等指标各期存在较大异常变化,或者与同行业公司存在重大不一致;(3)发行人经销模式占比较高或大幅高于同行业公司,且经销毛利率存在较大异常;(4)发行人将部分生产环节委托其他方进行加工的,且委托加工费用大幅变动,或者单位成本、毛利率大幅异于同行业;(5)发行人采购总额中进口占比较高或者销售总额中出口占比较高,且对应的采购单价、销售单价、境外供应商或客户资质存在较大异常;(6)发行人重大购销交易、对外投资或大额收付款,在商业合理性方面存在疑问;(7)董事、监事、高管、关键岗位人员薪酬水平发生重大变化;(8)其他异常情况。
保荐机构及申报会计师应将上述资金流水的核查范围、资金流水核查重要性水平确定方法和依据,异常标准及确定依据、核查程序、核查证据编制形成工作底稿,在核查中受到的限制及所采取的替代措施应一并书面记录。保荐机构及申报会计师还应结合上述资金流水核查情况,就发行人内部控制是否健全有效、是否存在体外资金循环形成销售回款、承担成本费用的情形发表明确核查意见。
5-16 尚未盈利或最近一期存在累计未弥补亏损
一、核查要求
发行人尚未盈利或最近一期存在累计未弥补亏损的,中介机构应充分核查尚未盈利或最近一期存在累计未弥补亏的原因,并就其是否影响发行人持续经营能力发表意见。
二、信息披露
1.原因分析
发行人应结合行业特点和公司情况,针对性量化分析披露尚未盈利或最近一期存在累计未弥补亏损的成因,是否符合投入产出规律,是否具有商业合理性,是否属于行业普遍现象。对行业共性因素,应结合所属行业情况、竞争状况、发展态势以及同行业可比公司经营情况等,具体分析披露行业因素对公司盈利的影响。对公司特有因素,应结合公司的投资、研发、生产、销售等情况,具体分析披露有关因素对公司盈利的影响,相关因素在报告期内的变化情况、发展趋势,相关因素与报告期内盈利变动的匹配关系。
2.影响分析
发行人应充分披露尚未盈利或最近一期存在累计未弥补亏损对公司现金流、业务拓展、人才吸引、团队稳定、研发投入、战略投入、生产经营可持续性等方面的影响。尚未盈利的发行人应充分披露尚未盈利对公司经营的影响,是否对未来持续经营能力产生重大不利影响。
3.趋势分析
尚未盈利的发行人应谨慎估计并客观披露与未来业绩相关的前瞻性信息,包括原因分析中有关因素的发展趋势、达到盈亏平衡状态主要经营要素需达到的水平、未来是否可实现盈利以及其他有利于投资者对公司盈利趋势形成合理预期的信息。披露前瞻性信息时,应披露预测相关假设基础,并声明假设的数据基础及相关预测具有重大不确定性,提醒投资者谨慎使用。
4.风险因素
尚未盈利的发行人,应结合自身情况针对性地充分披露相关风险因素,如:未来一定期间无法盈利风险,收入无法按计划增长风险,研发失败风险,产品或服务无法得到客户认同风险,资金状况、业务拓展、人才引进、团队稳定、研发投入等方面受到限制或影响的风险等。预期未盈利状态仍将持续存在的,发行人还应结合《上市规则》的具体条款分析触发退市条件的可能性,并充分披露相关风险。
最近一期存在累计未弥补亏损的,发行人应披露累计未弥补亏损及其成因对公司未来盈利能力、分红政策影响等。
5.投资者保护措施及承诺
尚未盈利或最近一期存在累计未弥补亏损的发行人,应披露依法落实保护投资者合法权益规定的各项措施;应披露本次发行前累计未弥补亏损是否由新老股东共同承担以及已履行的决策程序。尚未盈利企业应披露其控股股东、实际控制人和董事、监事、高管、核心技术人员按照相关规定作出的关于减持股份的特殊安排或承诺。
5-17 客户集中
一、总体要求
发行人存在单一客户主营业务收入或毛利贡献占比较高情形的,保荐机构应重点关注该情形的合理性、客户稳定性和业务持续性,是否存在重大不确定性风险,进而影响发行人持续经营能力。
发行人来自单一客户主营业务收入或毛利贡献占比超过50%的,一般认为发行人对该客户存在重大依赖。
保荐机构应合理判断发行人是否符合发行条件,督促发行人做好信息披露和风险揭示。
二、核查要求
(一)客户集中情形核查要求
保荐机构通常应关注并核查以下方面:
1.发行人客户集中的原因及合理性。
2.发行人客户在行业中的地位、透明度与经营状况,是否存在重大不确定性风险。
3.发行人与客户合作的历史、业务稳定性及可持续性,相关交易的定价原则及公允性。
4.发行人与重大客户是否存在关联关系,发行人的业务获取方式是否影响独立性,发行人是否具备独立面向市场获取业务的能力。
对于因行业因素导致发行人客户集中度高的,保荐机构通常还应关注发行人客户集中与行业经营特点是否一致,是否存在下游行业较为分散而发行人自身客户较为集中的情形。对于非因行业因素导致发行人客户集中度偏高的,保荐机构通常还应关注该客户是否为异常新增客户,客户集中是否可能导致发行人未来持续经营能力存在重大不确定性。
(二)单一客户重大依赖情形核查要求
发行人对单一客户存在重大依赖的,保荐机构除应按照“(一)客户集中情形核查要求”进行核查外,通常还应关注并核查以下方面:
1.发行人主要产品或服务应用领域和下游需求情况,市场空间是否较大;发行人技术路线与行业技术迭代的匹配情况,是否具备开拓其他客户的技术能力以及市场拓展的进展情况,包括与客户的接触洽谈、产品试用与认证、订单情况等。
2.发行人及其下游客户所在行业是否属于国家产业政策明确支持的领域,相关政策及其影响下的市场需求是否具有阶段性特征,产业政策变化是否会对发行人的客户稳定性、业务持续性产生重大不利影响。
3.对于存在重大依赖的单一客户属于非终端客户的情况,应当穿透核查终端客户的有关情况、交易背景,分析说明相关交易是否具有合理性,交易模式是否符合行业惯例,销售是否真实。
如无法充分核查并说明发行人单一客户重大依赖的合理性、客户稳定性或业务持续性,保荐机构应就发行人是否具备持续经营能力审慎发表核查意见。
三、信息披露
发行人应在招股说明书中披露上述情况,充分揭示客户集中度较高可能带来的风险。
5-18 投资收益占比
一、总体要求
针对发行人来自合并报表范围以外的投资收益占当期合并净利润比例较高的情形,保荐机构及申报会计师应重点关注发行人来自合并财务报表范围以外的投资收益对盈利贡献程度,发行人纳入合并报表范围以内主体状况,发行人合并财务报表范围以外投资对象业务内容,以及招股说明书相关信息披露等情况。
二、核查要求
发行人来自合并报表范围以外的投资收益占当期合并净利润的比例较高,保荐机构及申报会计师通常应关注以下方面:
1.发行人如减除合并财务报表范围以外的对外投资及投资收益,剩余业务是否具有持续经营能力。
2.被投资企业主营业务与发行人主营业务是否具有高度相关性,如同一行业、类似技术产品、上下游关联产业等,是否存在大规模非主业投资情况。
3.是否充分披露相关投资的基本情况及对发行人的影响。
三、信息披露
发行人应在招股说明书“风险因素”中充分披露相关风险特征,同时在管理层分析中披露以下内容:
1.被投资企业的业务内容、经营状况,发行人与被投资企业所处行业的关系,发行人对被投资企业生产经营状况的可控性和判断力等相关信息。
2.发行人对被投资企业的投资过程,与被投资企业控股股东合作历史、未来合作预期、合作模式是否符合行业惯例,被投资企业分红政策等。
3.被投资企业非经常性损益情况及对发行人投资收益构成的影响,该影响数是否已作为发行人的非经常性损益计算。
4.其他重要信息。
5-19 在审期间分红及转增股本
发行人在审期间现金分红、分派股票股利或资本公积转增股本的,应依据公司章程和相关监管要求,充分论证必要性和恰当性,并履行相应决策程序,相关分红方案应在发行上市前实施完毕。发行人应重点披露以下内容:
一、发行人大额分红的,应充分披露分红的必要性和恰当性,以及对财务状况和新老股东利益可能产生的影响。
二、发行人分派股票股利或资本公积转增股本的,应披露股本变化后最近一期经审计的财务报告。
5-20 其他说明
本指引自公布之日起施行。
《首发业务若干问题解答》等同步废止。
监管规则适用指引——发行类第6号
6-1 同业竞争
保荐机构及发行人律师应当核查发行人与控股股东、实际控制人及其控制的企业是否存在同业竞争,已存在的同业竞争是否构成重大不利影响,已存在的构成重大不利影响的同业竞争是否已制定解决方案并明确未来整合时间安排,已做出的关于避免或解决同业竞争承诺的履行情况及是否存在违反承诺的情形,是否损害上市公司利益,并发表核查意见。
保荐机构及发行人律师应当核查募投项目实施后是否新增同业竞争,新增同业竞争是否构成重大不利影响。如募投项目实施前已存在同业竞争,该同业竞争首发上市时已存在或为上市后基于特殊原因(如国有股权划转、资产重组、控制权变更、为把握商业机会由控股股东先行收购或培育后择机注入上市公司等)产生,上市公司及竞争方针对构成重大不利影响的同业竞争已制定明确可行的整合措施并公开承诺,募集资金继续投向上市公司原有业务的,可视为未新增同业竞争。前述控制权变更包括因本次发行导致的控制权变更情形。
同业竞争及是否构成重大不利影响的认定标准参照首发相关要求。
发行人应当在募集说明书中披露下列事项:(一)发行人是否存在与控股股东、实际控制人及其控制的企业从事相同、相似业务的情况。对存在相同、相似业务的,发行人应当对是否存在同业竞争做出合理解释。(二)对于已存在或可能存在的构成重大不利影响的同业竞争,发行人应当披露解决同业竞争的具体措施。(三)发行人应当结合目前经营情况、未来发展战略等,充分披露未来对构成新增同业竞争的资产、业务的安排,以及避免出现重大不利影响同业竞争的措施。(四)发行人应当披露独立董事对发行人是否存在同业竞争和避免同业竞争措施的有效性所发表的意见。
6-2 关联交易
保荐机构及发行人律师应当对关联交易存在的必要性、合理性、决策程序的合法性、信息披露的规范性、关联交易价格的公允性、是否存在关联交易非关联化的情况,以及关联交易对发行人独立经营能力的影响等进行核查并发表意见。
对于募投项目新增关联交易的,保荐机构、发行人律师、会计师应当结合新增关联交易的性质、定价依据,总体关联交易对应的收入、成本费用或利润总额占发行人相应指标的比例等论证是否属于显失公平的关联交易,本次募投项目的实施是否严重影响上市公司生产经营的独立性。保荐机构和发行人律师应当详细说明其认定的主要事实和依据,并就是否违反发行人、控股股东和实际控制人已作出的关于规范和减少关联交易的承诺发表核查意见。
6-3 承诺事项
向不特定对象发行证券的,针对发行人及其控股股东或实际控制人作出的公开承诺(包括但不限于解决同业竞争、资产注入、股权激励、解决产权瑕疵、持股意向等各项承诺事项),发行人和中介机构在进行信息披露和核查时应当注意下列事项:(一)承诺事项是否符合《上市公司监管指引第4号—上市公司及其相关方承诺》(证监会公告〔2022〕16号,以下简称《4号指引》)的要求。(二)如果存在承诺事项不符合《4号指引》的情形,承诺相关方应当进行规范,中介机构应当对规范后的承诺事项是否符合《4号指引》的规定发表意见。(三)承诺相关方是否存在超期未履行承诺或违反承诺的情形。违反承诺是指未按承诺的履约事项、履约方式、履约时限、履约条件等履行承诺的行为。变更、豁免承诺的方案未经股东大会审议通过且承诺到期的,视同超期未履行承诺。
上市公司向不特定对象发行优先股的,适用本条核查及信息披露要求。
6-4 土地问题
一、募集资金用于收购资产的,发行人应当披露标的资产土地使用权的取得方式。如标的资产土地使用权为通过划拨方式取得,发行人应当披露使用划拨土地使用权是否符合《划拨用地目录》的有关规定,是否存在被要求办理出让手续并缴纳出让金的情形,是否可能损害发行人或投资者合法权益、是否有相关保障措施。保荐机构及发行人律师应当对上述事项及保障措施的有效性发表意见;如涉及划拨用地但是不符合《划拨用地目录》相关法规要求的,保荐机构及发行人律师应当审慎发表意见。
二、募投项目涉及租赁土地的情形。保荐机构及发行人律师应当核查出租方的土地使用权证和土地租赁合同,重点关注土地的用途、使用年限、租用年限、租金及到期后对土地的处置计划;重点关注出租方是否取得了合法的土地使用权证,向发行人出租土地是否存在违反法律、法规,或其已签署的协议或作出的承诺的情形,发行人租赁土地实际用途是否符合土地使用权证登记类型、规划用途,是否存在将通过划拨方式取得的土地租赁给发行人的情形。
三、募投项目涉及使用集体建设用地的情形。发行人应当披露使用集体建设用地是否符合地方人民政府关于集体建设用地流转地方性法规的规定,并有切实的措施保障募投项目实施不会受到影响。保荐机构及发行人律师应当对集体建设用地流转所履行的集体经济组织内部决策程序、流转所履行的土地主管部门批准程序、流转的集体建设用地是否取得土地使用权证、募投项目是否符合集体建设用地的用途等进行核查并发表意见。如存在募投项目用地不符合国家关于集体建设用地相关政策的情形的,保荐机构及发行人律师应当审慎发表意见。
四、如发行人募投项目用地存在占用基本农田、违规使用农地等其他不符合国家土地法律法规政策情形的,保荐机构及发行人律师应当审慎发表意见。
五、发行人募投项目用地尚未取得的,发行人应当披露募投项目用地的计划、取得土地的具体安排、进度,是否符合土地政策、城市规划,募投项目用地落实的风险;如无法取得募投项目用地拟采取的替代措施以及对募投项目实施的影响等。保荐机构及发行人律师应当进行核查并发表意见。如募投项目用地涉及不符合国家土地法律法规政策情形的,保荐机构及发行人律师应当审慎发表意见。
6-5 诉讼仲裁
向不特定对象发行证券的,保荐机构及发行人律师应当全面核查报告期内发生或虽在报告期外发生但是仍对发行人产生较大影响的诉讼或仲裁的有关情况,包括案件受理情况和基本案情,诉讼或仲裁请求,判决、裁决结果及执行情况,诉讼或仲裁事项对发行人的影响等。如诉讼或仲裁事项对发行人生产经营、财务状况、未来发展产生重大影响的,应当充分说明发行人涉及诉讼或仲裁的风险,并就是否构成对持续经营有重大不利影响的情形,是否构成本次再融资障碍明确发表意见。
保荐机构及发行人律师应当持续关注发行人涉及诉讼或仲裁的进展情况、发行人是否存在新发生诉讼或仲裁事项。如诉讼或仲裁有重大进展,发行人新发生对生产经营、财务状况、未来发展产生较大影响的诉讼或仲裁事项,发行人应当及时履行信息披露义务。
涉及核心专利、商标、技术、主要产品等方面的诉讼、仲裁事项,可能对发行人生产经营、财务状况、募投项目实施产生重大不利影响的,保荐机构及发行人律师应当充分论证是否构成再融资的障碍并审慎发表意见。
向不特定对象发行证券的,发行人应当披露对生产经营、财务状况、未来发展产生较大影响的诉讼或仲裁事项,包括案件受理情况和基本案情,诉讼或仲裁请求,判决、裁决结果及执行情况,诉讼或仲裁事项对发行人的影响,如发行人败诉或仲裁不利对发行人的影响等。
上市公司发行优先股的,适用本条核查及信息披露要求。
6-6对外担保
向不特定对象发行证券的,上市公司为合并报表范围外的公司提供担保的,发行人应当按照相关法律法规的要求规范担保行为,履行必要的程序,及时履行信息披露义务,严格控制担保风险。对于前述担保事项对方未提供反担保的,发行人应当披露原因并向投资者揭示风险。
保荐机构及发行人律师应当核查发行人发生上述情形的原因,是否按照相关法律法规规定履行董事会或股东大会决策程序,董事会或股东大会审议时关联董事或股东是否按照相关法律规定回避表决,对外担保总额或单项担保的数额是否超过法律法规规章或者公司章程规定的限额,是否及时履行信息披露义务,独立董事是否按照规定在年度报告中对对外担保事项进行专项说明并发表独立意见等,构成重大担保的,应当核查对发行人财务状况、盈利能力及持续经营的影响,并就是否构成对持续经营有重大不利影响的情形,是否构成本次再融资障碍明确发表意见。
上市公司发行优先股的,适用本条核查及信息披露要求。
6-7 募集资金使用符合产业政策
一、募集资金使用是否符合国家产业政策的披露和核查要求
发行人应当在募集说明书中披露募投项目的审批、核准或备案情况。
保荐机构及发行人律师应当对募投项目是否符合国家产业政策进行核查并发表意见。如果募投项目不符合国家产业政策,保荐机构及发行人律师应当审慎发表意见。
二、原则上,募集资金投资后不得新增过剩产能或投资于限制类、淘汰类项目,具体把握原则如下:
发行人原则上不得使用募集资金投资于产能过剩行业(过剩行业的认定以国务院主管部门的规定为准)或投资于《产业结构调整指导目录》中规定的限制类、淘汰类行业。如涉及特殊政策允许投资上述行业的,应当提供有权机关的核准或备案文件,以及有权机关对相关项目是否符合特殊政策的说明。
另外,鉴于过剩产能相关文件精神为控制总量、淘汰落后产能、防止重复建设、推动结构调整,对偿还银行贷款或补充流动资金、境外实施、境内收购等不涉及新增境内过剩产能的项目,以及投资其他转型发展的项目,不受上述限制。
三、关于境外投资
2017年8月,国家发展改革委、商务部、人民银行、外交部发布《关于进一步引导和规范境外投资方向的指导意见》(国办发[2017]74号),明确房地产、酒店、影城、娱乐业、体育俱乐部等境外投资,在境外设立无具体实业项目的股权投资基金或投资平台,使用不符合投资目的国技术标准要求的落后生产设备开展境外投资,赌博业、色情业等境外投资等属于限制类或禁止类的对外投资。
募投项目涉及境外投资的,发行人应当根据《企业境外投资管理办法》等相关规定取得发改部门的核准或备案文件,完成商务部门核准或备案并取得其颁发的企业境外投资证书。
保荐机构及发行人律师应当对境外投资的境内审批是否已全部取得,本次对外投资项目是否符合国家法律法规政策的规定进行核查并发表意见。如涉及特殊政策允许进行境外投资的,应当提供有权机关对项目是否符合特殊政策的说明,并充分披露风险。
6-8 募投项目实施方式
一、为了保证发行人能够对募投项目实施进行有效控制,原则上要求实施主体为母公司或其拥有控制权的子公司。但是,以下两种情形除外:(一)拟通过参股公司实施募投项目的,需同时满足下列要求:1.上市公司基于历史原因一直通过该参股公司开展主营业务;2.上市公司能够对募集资金进行有效监管;3.上市公司能够参与该参股公司的重大事项经营决策;4.该参股公司有切实可行的分红方案。(二)国家法律法规或政策另有规定的。
二、通过新设非全资控股子公司或参股公司实施募投项目的,保荐机构及发行人律师应当关注与其他股东合作原因、其他股东实力及商业合理性,并就其他股东是否属于关联方、双方出资比例、子公司法人治理结构、设立后发行人是否拥有控制权等进行核查并发表意见。
三、通过非全资控股子公司或参股公司实施募投项目的,应当说明中小股东或其他股东是否同比例增资或提供贷款,同时需明确增资价格和借款的主要条款(贷款利率)。保荐机构及发行人律师应当结合上述情况核查是否存在损害上市公司利益的情形并发表意见。
四、发行人通过与控股股东、实际控制人、董事、监事、高级管理人员及其亲属共同出资设立的公司实施募投项目的,发行人和中介机构应当披露或核查以下事项:(一)发行人应当披露该公司的基本情况,共同设立公司的原因、背景、必要性和合规性、相关利益冲突的防范措施;通过该公司实施募投项目的原因、必要性和合理性;(二)共同投资行为是否履行了关联交易的相关程序及其合法合规性;(三)保荐机构及发行人律师应当核查并对上述事项及公司是否符合《公司法》第一百四十八条的规定、相关防范措施的有效性发表意见。
6-9 向特定对象发行股票认购对象及其资金来源
一、向特定对象发行股票中董事会决议确定认购对象的,发行人和中介机构在进行信息披露和核查时应当注意下列事项:
发行人应当披露各认购对象的认购资金来源,是否为自有资金,是否存在对外募集、代持、结构化安排或者直接间接使用发行人及其关联方资金用于本次认购的情形,是否存在发行人及其控股股东或实际控制人、主要股东直接或通过其利益相关方向认购对象提供财务资助、补偿、承诺收益或其他协议安排的情形。
认购对象应当承诺不存在以下情形:(一)法律法规规定禁止持股;(二)本次发行的中介机构或其负责人、高级管理人员、经办人员等违规持股;(三)不当利益输送。
认购对象的股权架构为两层以上且为无实际经营业务的公司的,应当穿透核查至最终持有人,说明是否存在违规持股、不当利益输送等情形。
中介机构对认购对象进行核查时,应当关注是否涉及证监会系统离职人员入股的情况,是否存在离职人员不当入股的情形,并出具专项说明。
二、向特定对象发行股票以竞价方式确定认购对象的,发行人应当在发行情况报告书中披露是否存在发行人及其控股股东或实际控制人、主要股东直接或通过其利益相关方向认购对象提供财务资助、补偿、承诺收益或其他协议安排的情形。
三、保荐机构及发行人律师应当对上述事项进行核查,并就信息披露是否真实、准确、完整,是否能够有效维护公司及中小股东合法权益,是否符合中国证监会及证券交易所相关规定发表意见。
6-10 股东大会决议有效期
上市公司拟申请再融资的,需就再融资事项提交股东大会审议,股东大会决议需明确有效期,实践中除优先股分期发行外,一般为一年。审议再融资的股东大会决议有效期设置自动延期条款的,应当予以规范。原则上,股东大会决议到期之前应当召开董事会、股东大会进行延期。股东大会决议超过有效期未及时延期的,公司应当说明原因,并重新履行董事会、股东大会程序。保荐机构及发行人律师应当就董事会、股东大会决议时间,新的决议效力,公司有无发生重大变化,是否损害公众股东利益发表意见。
6-11 股份质押
上市公司发行证券的,保荐机构及发行人律师应当对控股股东或实际控制人所持发行人股份被质押的情况进行核查并发表意见,如存在大比例质押情形,应当结合质押的原因及合理性、质押资金具体用途、约定的质权实现情形、控股股东和实际控制人的财务状况和清偿能力、股价变动情况等,说明是否存在较大的平仓风险,是否可能导致控股股东、实际控制人发生变更,并说明控股股东、实际控制人维持控制权稳定性的相关措施。如控股股东、实际控制人确实难以维持控制权稳定性的,应当充分说明控制权可能发生变化(如债务清偿的到期日、债权人已经采取的法律行动等)的时限、可能的处置方案等,以及对发行人持续经营能力的影响。向不特定对象发行证券的,发行人还应当在募集说明书中披露以上事项。
6-12 募集资金拟投资于PPP项目
根据《关于开展政府和社会资本合作的指导意见》的有关规定,政府和社会资本合作模式(Public-PrivatePartnership,简称PPP模式)是指政府为增强公共产品和服务供给能力、提高供给效率,通过特许经营、购买服务、股权合作等方式,与社会资本建立的利益共享、风险分担及长期合作关系。发行人募集资金投入PPP项目的,需充分披露PPP项目是否履行了有权机关立项、环评、土地管理、安全、能源管理等方面的审批、备案程序,项目涉及用地是否合法合规。
如涉及政府出资或政府付费,需根据项目实施进度及时履行现阶段所需的政府审批程序(如财政部门关于物有所值评价报告和财政承受能力论证的审核意见、人民政府关于项目实施方案的批复意见、人大关于纳入财政预算的审议意见等),同时披露未来需履行哪些政府审批手续,是否存在法律障碍,并充分提示风险。
如不涉及政府出资或政府付费,发行人应当披露该项目作为PPP项目的原因、是否符合法律法规的规定、是否存在潜在风险。保荐机构及发行人律师应当对上述事项进行核查并发表意见。
6-13 其他说明
本指引自公布之日起实施。
《关于按要求报送非公开发行股票保荐书的函》《再融资业务若干问题解答》同步废止。
监管规则适用指引——发行类第7号
7-1 类金融业务监管要求
一、除人民银行、银保监会、证监会批准从事金融业务的持牌机构为金融机构外,其他从事金融活动的机构均为类金融机构。类金融业务包括但不限于:融资租赁、融资担保、商业保理、典当及小额贷款等业务。
二、发行人应披露募集资金未直接或变相用于类金融业务的情况。对于虽包括类金融业务,但类金融业务收入、利润占比均低于30%,且符合下列条件后可推进审核工作:
(一)本次发行董事会决议日前六个月至本次发行前新投入和拟投入类金融业务的金额(包含增资、借款等各种形式的资金投入)应从本次募集资金总额中扣除。
(二)公司承诺在本次募集资金使用完毕前或募集资金到位36个月内,不再新增对类金融业务的资金投入(包含增资、借款等各种形式的资金投入)。
三、与公司主营业务发展密切相关,符合业态所需、行业发展惯例及产业政策的融资租赁、商业保理及供应链金融,暂不纳入类金融业务计算口径。发行人应结合融资租赁、商业保理以及供应链金融的具体经营内容、服务对象、盈利来源,以及上述业务与公司主营业务或主要产品之间的关系,论证说明该业务是否有利于服务实体经济,是否属于行业发展所需或符合行业惯例。
四、保荐机构应就发行人最近一年一期类金融业务的内容、模式、规模等基本情况及相关风险、债务偿付能力及经营合规性进行核查并发表明确意见,律师应就发行人最近一年一期类金融业务的经营合规性进行核查并发表明确意见。
7-2 按章程规定分红具体要求
一、对于未按公司章程规定进行现金分红的,发行人应说明原因以及是否存在补分或整改措施,保荐机构、会计师及律师应就分红的合规性审慎发表意见。
二、对于发行人母公司报表未分配利润为负、不具备现金分红能力,但合并报表未分配利润为大额正数的,发行人应说明公司及子公司章程中与分红相关的条款内容、子公司未向母公司分红的原因及合理性,以及子公司未来有无向母公司分红的具体计划。
三、发行人分红情况明显超过公司章程规定的比例,或报告期内高比例分红的同时又申请再融资补充资本支出缺口的,发行人需说明其高比例分红行为是否具有一贯性,是否符合公司章程规定的条件,决策程序是否合规,分红行为是否与公司的盈利水平、现金流状况及未来资本支出需求相匹配。
四、保荐机构、会计师和律师应结合公司的分红能力、章程条款、实际分红情况及未分红的原因,对上市公司现金分红的合规性、合理性发表意见。
7-3 重大资产重组后申报时点监管要求
实施重大资产重组后申请向不特定对象发行证券的公司,申报时其报告期法定报表须符合发行条件。
一、实施重大资产重组前,如果发行人符合向不特定对象发行证券条件且重组未导致公司实际控制人发生变化的,申请向不特定对象发行证券时不需要运行一个完整的会计年度。
二、重组时点,是指标的资产完成过户的时点,并不涉及新增股份登记及配套融资完成与否。
7-4 募集资金投向监管要求
一、上市公司募集资金应当专户存储,不得存放于集团财务公司。募集资金应服务于实体经济,符合国家产业政策,主要投向主营业务。对于科创板上市公司,应主要投向科技创新领域。
二、募集资金用于收购企业股权的,发行人应披露交易完成后取得标的企业的控制权的相关情况。募集资金用于跨境收购的,标的资产向母公司分红不应存在政策或外汇管理上的障碍。
三、发行人应当充分披露募集资金投资项目的准备和进展情况、实施募投项目的能力储备情况、预计实施时间、整体进度计划以及募投项目的实施障碍或风险等。原则上,募投项目实施不应存在重大不确定性。
四、发行人召开董事会审议再融资时,已投入的资金不得列入募集资金投资构成。
五、保荐机构应重点就募投项目实施的准备情况,是否存在重大不确定性或重大风险,发行人是否具备实施募投项目的能力进行详细核查并发表意见。保荐机构应督促发行人以平实、简练、可理解的语言对募投项目进行描述,不得通过夸大描述、讲故事、编概念等形式误导投资者。对于科创板上市公司,保荐机构应当就本次募集资金投向是否属于科技创新领域出具专项核查意见。
7-5 募投项目预计效益披露要求
一、对于披露预计效益的募投项目,上市公司应结合可研报告、内部决策文件或其他同类文件的内容,披露效益预测的假设条件、计算基础及计算过程。发行前可研报告超过一年的,上市公司应就预计效益的计算基础是否发生变化、变化的具体内容及对效益测算的影响进行补充说明。
二、发行人披露的效益指标为内部收益率或投资回收期的,应明确内部收益率或投资回收期的测算过程以及所使用的收益数据,并说明募投项目实施后对公司经营的预计影响。
三、上市公司应在预计效益测算的基础上,与现有业务的经营情况进行纵向对比,说明增长率、毛利率、预测净利率等收益指标的合理性,或与同行业可比公司的经营情况进行横向比较,说明增长率、毛利率等收益指标的合理性。
四、保荐机构应结合现有业务或同行业上市公司业务开展情况,对效益预测的计算方式、计算基础进行核查,并就效益预测的谨慎性、合理性发表意见。效益预测基础或经营环境发生变化的,保荐机构应督促公司在发行前更新披露本次募投项目的预计效益。
7-6 前次募集资金使用情况
一、前次募集资金使用情况报告对前次募集资金到账时间距今未满五个会计年度的历次募集资金实际使用情况进行说明,一般以年度末作为报告出具基准日,如截止最近一期末募集资金使用发生实质性变化,发行人也可提供截止最近一期末经鉴证的前募报告。
二、前次募集资金使用不包含发行公司债或优先股,但应披露发行股份购买资产的实际效益与预计效益的对比情况。
三、申请发行优先股的,不需要提供前次募集资金使用情况报告。
四、会计师应当以积极方式对前次募集资金使用情况报告是否已经按照相关规定编制,以及是否如实反映了上市公司前次募集资金使用情况发表鉴证意见。
五、前次募集资金使用情况报告应说明前次募集资金的数额、资金到账时间以及资金在专项账户的存放情况(至少应当包括初始存放金额、截止日余额)。
六、前次募集资金使用情况报告应通过与前次募集说明书等相关信息披露文件中关于募集资金运用的相关披露内容进行逐项对照,以对照表的方式对比说明前次募集资金实际使用情况,包括(但不限于)投资项目、项目中募集资金投资总额、截止日募集资金累计投资额、项目达到预定可使用状态日期或截止日项目完工程度。
前次募集资金实际投资项目发生变更的,应单独说明变更项目的名称、涉及金额及占前次募集资金总额的比例、变更原因、变更程序、批准机构及相关披露情况;前次募集资金项目的实际投资总额与承诺存在差异的,应说明差异内容和原因。
前次募集资金投资项目已对外转让或置换的(前次募集资金投资项目在上市公司实施重大资产重组中已全部对外转让或置换的除外),应单独说明在对外转让或置换前使用募集资金投资该项目的金额、投资项目完工程度和实现效益,转让或置换的定价依据及相关收益,转让价款收取和使用情况,置换进入资产的运行情况(至少应当包括资产权属变更情况、资产账面价值变化情况、生产经营情况和效益贡献情况)。
临时将闲置募集资金用于其他用途的,应单独说明使用闲置资金金额、用途、使用时间、批准机构、批准程序以及收回情况。前次募集资金未使用完毕的,应说明未使用金额及占前次募集资金总额的比例、未使用完毕的原因以及剩余资金的使用计划和安排。
七、前次募集资金使用情况报告应通过与前次募集说明书等相关信息披露文件中关于募集资金投资项目效益预测的相关披露内容进行逐项对照,以对照表的方式对比说明前次募集资金投资项目最近3年实现效益的情况,包括(但不限于)实际投资项目、截止日投资项目累计产能利用率、投资项目承诺效益、最近3年实际效益、截止日累计实现效益、是否达到预计效益。实现效益的计算口径、计算方法应与承诺效益的计算口径、计算方法一致,并在前次募集资金使用情况报告中明确说明。承诺业绩既包含公开披露的预计效益,也包含公开披露的内部收益率等项目评价指标或其他财务指标所依据的收益数据。
前次募集资金投资项目无法单独核算效益的,应说明原因,并就该投资项目对公司财务状况、经营业绩的影响作定性分析。
募集资金投资项目的累计实现的收益低于承诺的累计收益20%(含20%)以上的,应对差异原因进行详细说明。
八、前次发行涉及以资产认购股份的,前次募集资金使用情况报告应对该资产运行情况予以详细说明。该资产运行情况至少应当包括资产权属变更情况、资产账面价值变化情况、生产经营情况、效益贡献情况、是否达到盈利预测以及承诺事项的履行情况。
7-7 跨年审核和发行关注事项
对于有盈利要求的再融资品种预计当年无法完成发行的,在出具三季报后关注以下事项:
一、发行人根据三季报情况预计全年满足盈利相关发行条件不存在重大不确定性的,正常推进相关工作;年报出具前启动本次发行的,重点关注全年是否仍继续符合发行条件,发行人和中介机构需结合业绩预告或快报在会后事项中对跨年后是否仍满足发行条件进行说明;
二、重点关注业绩大幅下滑(指扣非前或扣非后合并口径归属于母公司的净利润同比下降超过30%)、前三季度微利或亏损、净资产收益率符合发行条件存在重大不确定性等情形,发行人和中介机构需结合年报、快报、全年业绩预告进一步论证是否符合盈利相关发行条件。
7-8 收购资产信息披露要求
一、关于信息披露
(一)公司应全文披露本次募集资金拟收购资产的评估报告及评估说明书。资产出让方存在业绩承诺的,应同时披露承诺业绩的具体金额、期限、承诺金额的合理性,以及业绩补偿的具体方式及保障措施。
(二)募集资金用于重大资产购买的,可以提供拟购买资产截止本会计年度末的盈利预测数据。
二、关注要点
(一)法律关注要点
审核中重点关注收购资产权属是否清晰且不存在争议,是否存在抵押、质押、所有权保留、查封、扣押、冻结、监管等限制转让的情形;如果标的公司对外担保数额较大,发行人应当结合相关被担保人的偿债能力分析风险,并说明评估作价时是否考虑该担保因素;其他股东是否放弃优先受让权。
对于收购以下类型资产,关注:
①募集资金收购国有企业产权。发行人应当披露国有产权转让是否履行相关审批程序,是否获得国资主管部门的批准,是否履行了资产评估及相关的核准或备案程序,定价依据是否符合相关监管规定,是否应当通过产权交易场所公开进行,完成收购是否存在法律障碍,是否存在不能完成收购的风险。
②收购资产涉及矿业权。原则上上市公司不得使用募集资金收购探矿权。如收购采矿权,发行人应当披露采矿权转让是否符合《探矿权采矿权转让管理办法》规定的转让条件;是否已按照国家有关规定缴纳采矿权使用费、采矿权价款、矿产资源补偿费和资源税等;国有矿产企业在申请转让采矿权前,是否已征得地质矿产主管部门的同意,是否签订转让合同,转让合同是否经过地质矿产主管部门审批等。
保荐机构及发行人律师应当对上述事项核查并发表意见。
(二)财务关注要点
①关注是否构成重组上市。存在下列情形时,将重点关注是否属于类重组上市的情形:发行完成后公司实际控制人发生变更;标的资产的资产总额、净资产、收入超过最近一个会计年度上市公司相应指标的100%,且标的资产的原股东通过本次发行持有上市公司股权;重组办法中规定的其他情形。原则上,上市公司不得通过再融资变相实现业务重组上市。
②关注收购资产整合。拟收购资产业务与公司现有业务差异较大的,审核中将关注本次收购的考虑,整合、控制、管理资产的能力,以及收购后资产的稳定运营情况等。
③关注收购资产定价。收购价格与标的资产盈利情况或账面净资产额存在较大差异的,审核中将关注本次收购的目的及溢价收购是否符合上市公司全体股东利益,同时关注评估方法、评估参数选取的合理性,以及历史转让或增资价格、与市场可比案例的对比情况。
④关注标的资产效益情况。标的资产最近一期实际效益与预计效益存在较大差异的,审核中将关注公司差异说明的合理性、评估或定价基础是否发生变化以及风险揭示的充分性。收购标的为股权的,审核中将关注标的企业情况,包括主要产品、经营模式、业绩稳定性、发展趋势、主要客户供应商,以及主要财务指标、经营成果等。
⑤关注标的资产最终权益享有人。中介机构应核查标的资产的出售方及出售方控股股东或实际控制人与发行人及大股东、实际控制人是否存在关联关系,是否存在通过本次收购变相输送利益的情形。
⑥关注收购大股东资产。资产出让方为控股股东、实际控制人或其控制的关联方,且本次收购以资产未来收益作为估值参考依据的,资产出让方应出具业绩承诺,并说明履约保障措施。保荐机构应核查业绩承诺方是否具备补偿业绩的履约能力,相关保障措施是否充分。
⑦关注本次交易新增大额商誉。重点关注评估方法、评估参数是否合理,是否符合《会计监管风险提示第7号—上市公司股权交易资产评估》的相关要求;商誉确认过程中是否充分辨认相应的可辨认无形资产;标的公司业绩不达标时收到来自交易对方的或有对价是否单独确认金融资产;将商誉分摊到相关资产组或资产组组合的方法是否合理。
7-9 资产评估监管要求
评估报告结果是资产交易定价的参考,交易双方也可以基于协商等方式确定交易价格。对于以评估报告作为交易价格依据的,本次评估应符合《会计监管风险提示第7号—上市公司股权交易资产评估》的有关要求。重点关注如下评估细节:
一、评估方法
评估方法是否适用于标的资产的基本情况;在可以采用两种或两种以上方法进行评估时,是否简单采用一种评估方法;是否已认真分析不同评估结果之间的差异;是否简单以评估结果的高低作为选择评估结果的依据,或选择评估结果的理由不充分。对于评估结果与资产盈利情况及净资产额存在重大差异的,发行人应结合可比公司估值或市场可比案例说明交易价格的合理性。
二、评估假设
评估过程及结果是否考虑了收购完成后的协同效应。采用的评估结论是否具有合理性,是否与标的资产的资产状况、所处的市场环境、经营前景相符。评估假设是否很有可能在未来发生。设定的免责条款是否合理。
三、评估参数
实践中的资产评估往往以收益法结果作为评估结果及交易作价依据,且收益法结果通常高于其他评估方法。对于以收益法结果作为交易作价依据的资产收购,审核中关注主要参数,包括增长期、增长率、产品价格及折现率等的选取是否合理审慎,是否与实际情况或未来发展趋势相符,同时上市公司是否就上述关键参数对评估结果的影响进行必要的敏感性分析。对于标的资产预测期收入增长情况(或盈利水平)显著高于标的资产历史期或同行业上市公司的,发行人应详细说明预测的基础及依据,相关增长(或盈利)情况是否与行业发展趋势、周期性波动影响、市场需求及企业销售情况相符。对于折现率明显偏低的,审核中关注评估基准日的利率水平、市场投资收益率、企业所在行业及企业自身的风险水平等,并以此判断折现率确定过程的合理性。对于标的资产与发行人及其关联方存在关联交易的,发行人应说明关联交易的成因、可持续性、稳定性及定价的公允性。发行人还应结合上述内容,说明关联交易情况对交易作价的直接影响,以及是否存在通过关联交易影响评估作价的情形。对于标的资产客户或供应商高度集中的,发行人应充分说明客户或供应商与本次交易双方是否存在关联关系,造成集中的原因及合理性、是否与行业现实及同行业可比上市公司情况相符、上述客户或供应商是否长期稳定,交易价格是否公允合理。审核中也会关注标的资产经营业绩的真实性,包括交易的真实性、应收账款规模的合理性及应收账款回款的具体情况等。
四、评估程序
关于评估程序,审核中关注是否履行了必要的调查分析程序,对重要资产是否履行了必要的现场调查,是否存在应关注而未关注的事项。评估机构引用外部报告的结论时,关注外部专业报告的出具主体是否具有相应的资质,本次评估机构是否进行了必要的专业判断并发表意见。
五、评估报告有效期
评估报告有效期为一年,本次发行前评估报告过期的,需要提供新一期的评估报告。经国资委等有权部门同意延长评估报告有效期的国有企业,以及标的资产在合法产权交易场所通过竞价方式已确定交易价格的或资产已经交割完毕的,可不重新出具评估报告。评估报告有效期计算起点为评估基准日。
六、对于重新出具评估报告的,发行人、保荐及评估机构应说明两次评估之间标的资产经营情况、评估参数、评估假设等的变化情况,并就评估结果之间的差异进行分析说明。对于同一资产分次收购的,发行人、保荐机构及评估机构,应对比说明历次评估之间有关评估方法、关键参数的差异及合理性,同时就评估结果的差异进行分析说明。
七、评估报告出具后,标的资产相关的内部和外部经营环境发生重大不利变化的,上市公司、保荐及评估机构也应及时披露上述变化对评估基础、资产经营及交易定价的影响情况。
八、收购资产不以评估报告结果作为定价依据的,应具体说明收购定价的过程与方法,董事会应分析说明定价方法与定价结果的合理性。收购价格与评估报告结果存在显著差异的,上市公司应就差异的原因进行分析,并就收购价格是否可能损害上市公司及其中小股东的利益进行说明。
7-10 商誉减值监管要求
上市公司应于每个会计年度末进行商誉减值测试,有关商誉减值测试的程序和要求,应符合《企业会计准则第8号—资产减值》以及《会计监管风险提示第8号—商誉减值》的要求。重点关注大额商誉减值计提的合规性,特别是商誉金额较大且存在减值迹象时,未计提或较少计提商誉减值,或最近一年集中大额计提减值。具体关注事项包括:
一、大额商誉形成的原因及初始计量的合规性。
二、公司报告期内各年度末进行商誉减值测试的基本情况,包括是否进行商誉减值测试,资产组认定的变动情况,对资产组或资产组组合是否存在特定减值迹象的判断情况。
三、公司有关商誉减值信息披露的充分性及真实性。发行人应详细披露相关资产组或资产组组合的可回收金额、确定过程及其账面价值(包括所分摊的商誉的账面价值)。
四、保荐机构及会计师应结合产生商誉对应的企业合并时被收购方的评估报告或估值报告,核对原评估报告或估值报告中使用的预测数据与实际数据的差异及其原因,综合判断是否存在减值迹象及其对商誉减值测试的影响。
五、对于存在大额商誉而未计提或较少计提减值,保荐机构及会计师应详细核查计提的情况是否与资产组的实际经营情况及经营环境相符,商誉减值测试的具体过程是否谨慎合理。
六、对于报告期内集中计提大额商誉减值的,保荐机构及会计师应重点分析计提当期与前期相比公司生产经营情况发生的重大变化,以及该变化对商誉减值的影响。若为行业性因素,应对比同行业分析其合理性,若为自身因素,应分析因素发生的时点、公司管理层知悉该变化的时间及证据。同时就相关变化对本次发行是否可能构成重大影响发表意见。
7-11 会后事项报送具体要求
向不特定对象发行证券在交易所上市委会议审议通过后至证券上市交易前、向特定对象发行证券在交易所发行上市审核机构审核通过(以下简称通过审核)后至证券上市交易前,上市公司发生重大事项的,上市公司及其保荐机构、证券服务机构应当按照要求及时向交易所履行会后事项程序。会后事项程序的履行,应注意以下事项:
一、年报或半年报公布后,上市公司及中介机构应及时报送会后事项文件。会后事项文件包括上市公司及各中介机构出具的会后重大事项说明或专项意见,以及更新后的募集说明书、发行保荐书、新公布的年报或半年报。如出现亏损或业绩大幅下滑(指扣非前或扣非后合并口径归属于母公司的净利润同比下降超过30%)等重大不利变化情形时,除前述会后事项文件外,上市公司还应在募集说明书中披露以下情况并补充会后事项文件:
一是亏损或业绩大幅下滑等重大不利变化在向不特定对象发行证券的上市委会议前或向特定对象发行证券通过审核前是否可以合理预计,上市委会议前或通过审核前是否已经充分提示风险。
二是亏损或业绩大幅下滑等重大不利变化,是否对公司当年及以后年度经营、本次募投项目、上市公司的持续经营能力产生重大不利影响。
中介机构应对上述情况是否影响发行上市条件及信息披露要求,是否构成本次发行的实质性障碍发表意见,并报送补充尽职调查报告。
二、季报公布后,原则上无需报送会后事项文件。但季报出现亏损或业绩大幅下滑等重大不利变化情形时,上市公司及中介机构应参照前述年报或半年报公布后的会后事项文件报送要求,及时报送会后事项文件。
三、发生控股股东所持上市公司股份被冻结、控制权变更或可能变更、重大诉讼、重大违法违规、募投项目出现重大不利变化、更换中介机构或签字人员等可能影响本次发行和投资者判断的其他重大事项时,上市公司及各中介机构也应报送会后事项文件进行说明。
7-12 其他说明
本指引自公布之日起实施。
《再融资业务若干问题解答》《关于前次募集资金使用情况报告的规定》(证监发行字[2007]500号)同步废止。
发表评论